EasyManua.ls Logo

Teletek electronics iRIS8 - APPENDIX D - Two Steps of Alarming Operation Algorithm

Teletek electronics iRIS8
87 pages
Print Icon
To Next Page IconTo Next Page
To Next Page IconTo Next Page
To Previous Page IconTo Previous Page
To Previous Page IconTo Previous Page
Loading...
iRIS8 - Addressable Fire Alarm Panel Installer Programming
81
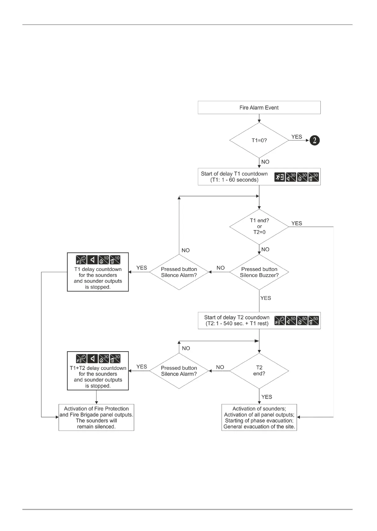
APPENDIX D - Two steps of alarming” Operation Algorithm
Note: The set time delays for activation of the sounders and the panel outputs - T1 and T2 - will start running, when are
enabled in MAINTENANCE OUTPUT DELAY menu. The time delays are set for activation, when the DISABLED LED
on the front panel is lighting on.
The presented operation algorithm is for receiving of fire alarm signal from one zone number. In case of receiving a fire
alarm signal from a second zone, the countdown for T2 delay times will proceed with the smallest time values.

Table of Contents

Other manuals for Teletek electronics iRIS8

Related product manuals