EasyManua.ls Logo

ThermoFLUX INTERIO - Adjustments of the programmed on and off mode

ThermoFLUX INTERIO
51 pages
Print Icon
To Next Page IconTo Next Page
To Next Page IconTo Next Page
To Previous Page IconTo Previous Page
To Previous Page IconTo Previous Page
Loading...
32
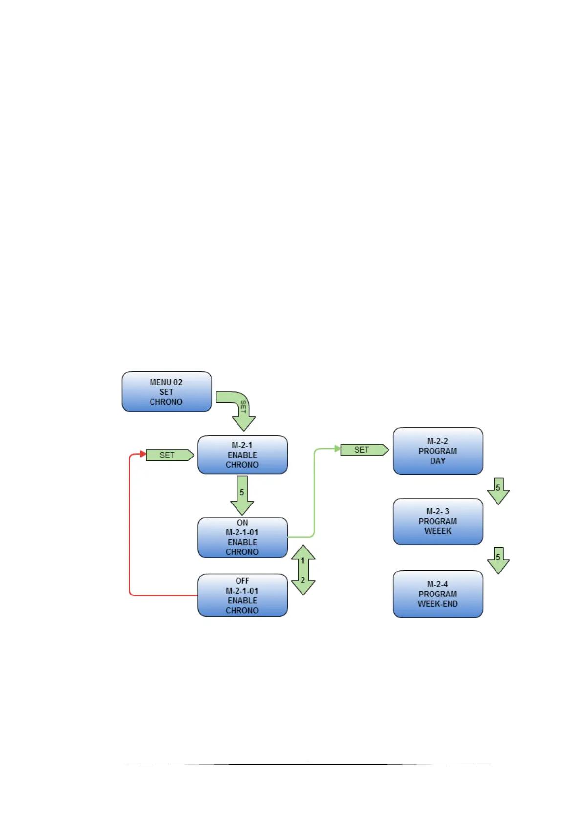
6.3.2 Adjustments of the programmed on and off mode
6.3.3 Stove has possibility for programmed on and off
mode during a day and this option is regulated on
three ways:
1. DAY PROGRAM, in this mode we can set 2 (two) different times
for ignition and shutting down of the stove.This applies to all
days in the week.(Scheme 2)
2. WEEK PROGRAM, in this mode we can set 4 (four) different
times for ignition and shutting down. In this mode, we can
choose day in the week (MON-SUN) in which we want stove to
work for each program (Scheme 3)
3. SUN-SAT PROGRAM, in this mode we can set 2 (two) different
times forignition and shutting down, but onl for SATURDAY and
SUNDAY. (Scheme 4)
Sheme 1.

Table of Contents