EasyManua.ls Logo

THOMSON 32E90NH22 - MT5133 Datasheet; Block Diagram

THOMSON 32E90NH22
89 pages
Print Icon
To Next Page IconTo Next Page
To Next Page IconTo Next Page
To Previous Page IconTo Previous Page
To Previous Page IconTo Previous Page
Loading...
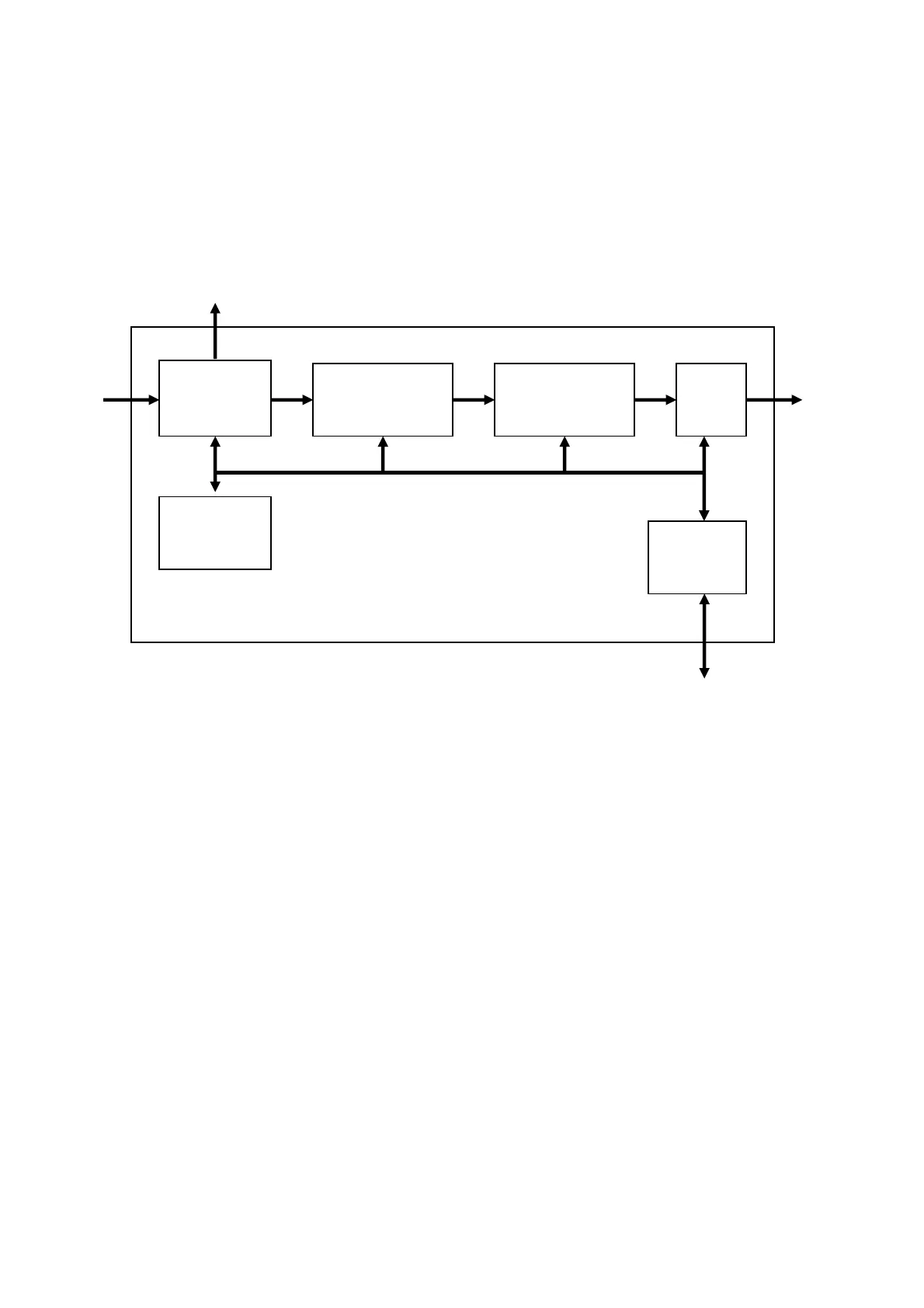
3. Block Diagram
ADC&RF
interface
Time Domain
Processing
Freq. Domain
Processing
FEC
Host
interface
System
Control
IF
AGC
I2C
TSIF
Block Diagram of MT5133

Table of Contents

Related product manuals