EasyManua.ls Logo

Touch Dynamic CP200 - CP200 System Overview; Front and Rear Panel Layout

Touch Dynamic CP200
37 pages
Print Icon
To Next Page IconTo Next Page
To Next Page IconTo Next Page
To Previous Page IconTo Previous Page
To Previous Page IconTo Previous Page
Loading...
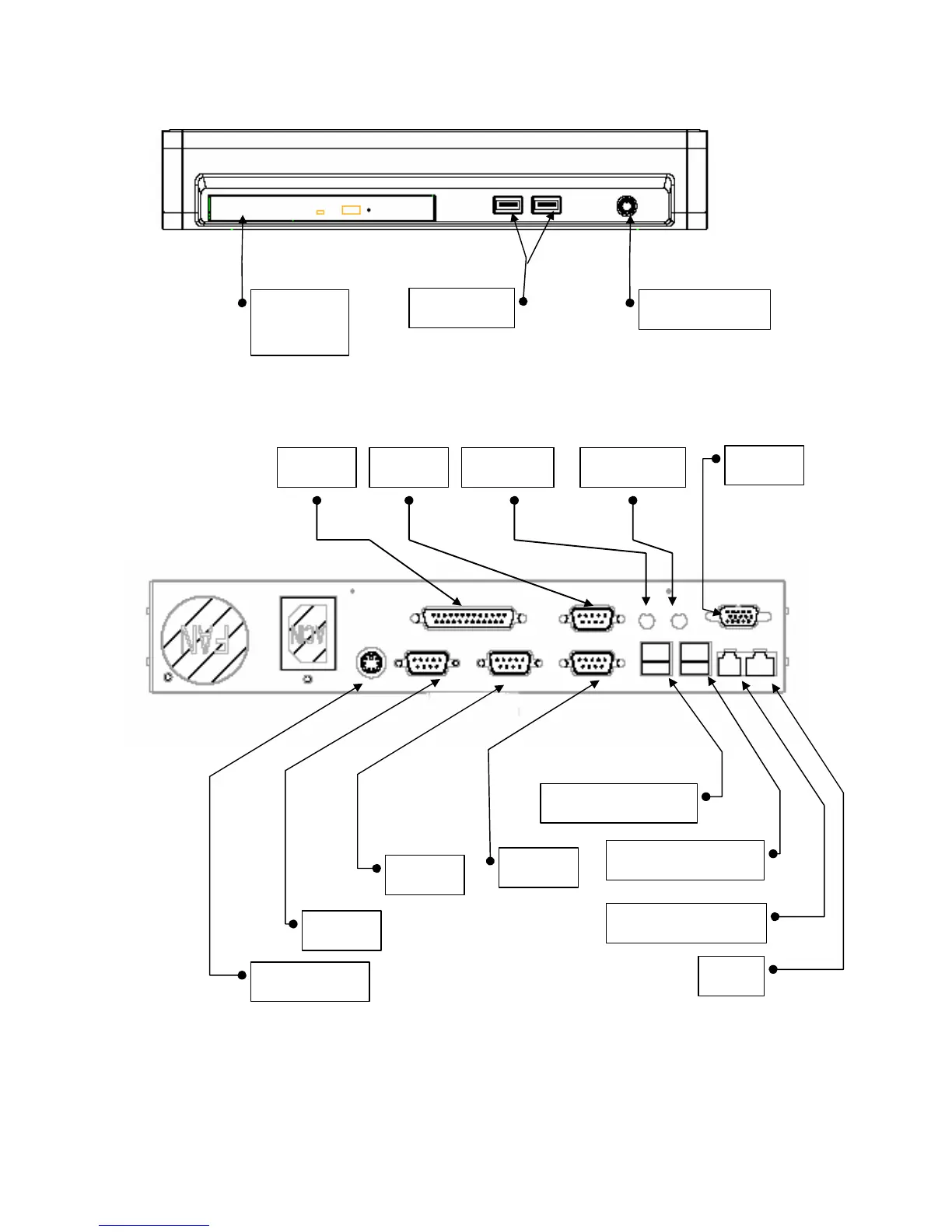
2. System View
2.1 Front View
USB 1 & 2
CD-ROM
(option)
Power Botton
2.2 Rear View
VGA
COM3
KB/Mouse
LAN
Cash Drawer
Power USB 24V
Power USB 12V
COM2
COM1
LPT COM4 Line_In Line_Out
Note: The maximum current that can be drawn from each COM port is 500 mA.
7

Related product manuals