EasyManua.ls Logo

TP-Link JetStream TL-SG3424P - Page 73

TP-Link JetStream TL-SG3424P
263 pages
To Next Page IconTo Next Page
To Next Page IconTo Next Page
To Previous Page IconTo Previous Page
To Previous Page IconTo Previous Page
Loading...
matching eigenvalues of two encapsulation formats.
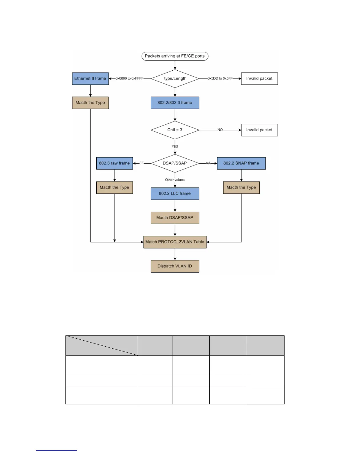
¾ The Procedure for the Switch to Identify Packet Protocol
¾ The Implementation of Protocol VLAN
This switch can match packets through protocol template and transmit packets in the specific
VLAN according to the protocol. Protocol template, comprising encapsulation format and protocol
type, is the standard to determine the protocol which a packet belongs to. The following table
shows the common used encapsulation formats supported in network layer protocol and the
protocol templates are for reference. Meanwhile some protocol templates has been preset in the
switch, you can create protocol VLAN according to the corresponding protocol template.
Encapsulation
Protocol
Ethernet II
802.3 raw 802.2 LLC 802.2 SNAP
IP0x0800
Supported
Not
supported
Not
supported
Supported
IPX0x8137
Supported Supported Supported Supported
AppleTalk0x809B
Supported
Not
supported
Not
supported
Supported
Table 6-2 Protocol types in common use
64

Table of Contents

Other manuals for TP-Link JetStream TL-SG3424P

Related product manuals