EasyManua.ls Logo

True RESIDENTIAL - Page 11

True RESIDENTIAL
48 pages
Print Icon
To Next Page IconTo Next Page
To Next Page IconTo Next Page
To Previous Page IconTo Previous Page
To Previous Page IconTo Previous Page
Loading...
TR-36RBF INSTALL GUIDE
07/28/2021 Page 11 of 48TEC_TM_151 | REV. A | EN
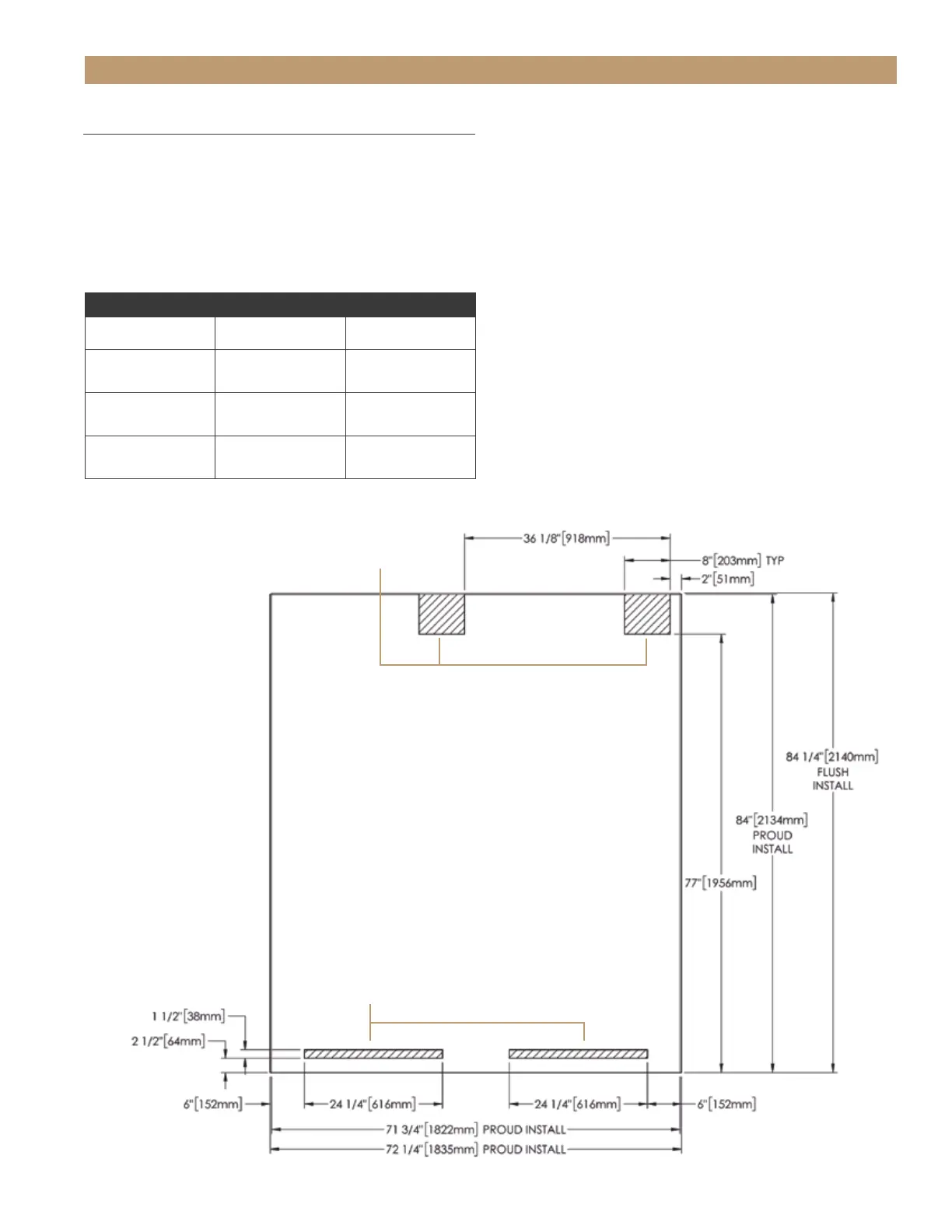
SITE PREPARATION
ROUGH OPENINGS & PLAN VIEWS
TR-36RBF / TR-36RBF
Flush installation: The front face of the unit is flush
with the surrounding cabinets
Proud (standard) Installation: The front face of the
unit extends beyond the surrounding cabinets
NOTE: DIMENSIONS MAY VARY BY ± 1/8” (3.175 mm)
Rough Opening Dimensions
Flush Install Proud Install
Width
72-1/4”
(1,835.15 mm)
71-3/4”
(1,822.45 mm)
Depth
25-25/32”
(654.84 mm)
23-25/32”
(604.04 mm)
Height
84-1/4”
(2,139.95 mm)
84”
(2,133.6 mm)
ELECTRICAL AREA
WATER AREA

Related product manuals