EasyManua.ls Logo

TTC PCM30U - Block Diagram; E.2.3 Block Diagram

Default Icon
44 pages
Print Icon
To Next Page IconTo Next Page
To Next Page IconTo Next Page
To Previous Page IconTo Previous Page
To Previous Page IconTo Previous Page
Loading...
PCM30U, PCM30U-OCH – User's, Operating and Maintenance Manual
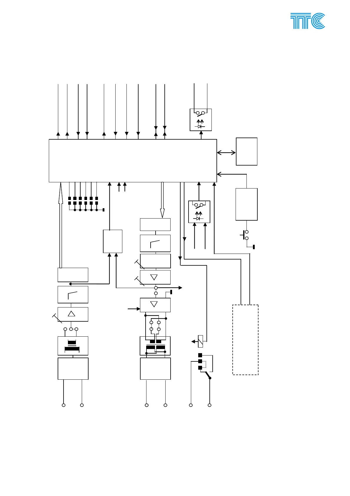
E.2.3 Block diagram
+
Σ ERR
-
ZK
Feedback
check
IN1A
IN1B
U1- 50 Hz
U2- 50 Hz
OUT1A
OUT1B
overvoltage
protection
T100
T101
A1
1
3
UB=-48V
OFF1+
A3
XJ104
ERR1+
ERR1-
KH100
XJ106
A2 LP2
2,8kHz
Phase
correct
ion
D/A
LP1
2,8kHz
A/D
10 bit samples from 1
st
channel
Note:
+) Failure condition of the contacts of the KH100 relay
(no current supplied to the coil of the relay)
2
XJ102
PLD-XILINX
Microcontroller
1
8
XJ1- HW
mode
configuration
10 bit
Transmitting BUS M1
Receiving BUS M1
SKIM
TAKT 2048 kHz
SYNN 500 Hz
Position in subrack
Program
memory
WATCHDOG
SW3
RESET
on panel
+5 V
2
n
d
channel RO4
Management IP
XJ103
overvoltage
protection
OFF1
OFF1-
OFF2
ERR1
ERR2
OFF2
-48V
RP101
GAIN 1
RP102
± φ 1
RP100
XJ105
XJ300 –
Parallel operation
with2
nd
channel
SW1/2
Digital delay
switch on panel
+ms 1 / 2
Management SK
Transmitting BUS M2
Receiving BUS M2
3 2
1
Fig 4 Block diagram of the RO4 unit (one channel)
Power Channel Modules E-33 446S037.914.14N00

Table of Contents