EasyManua.ls Logo

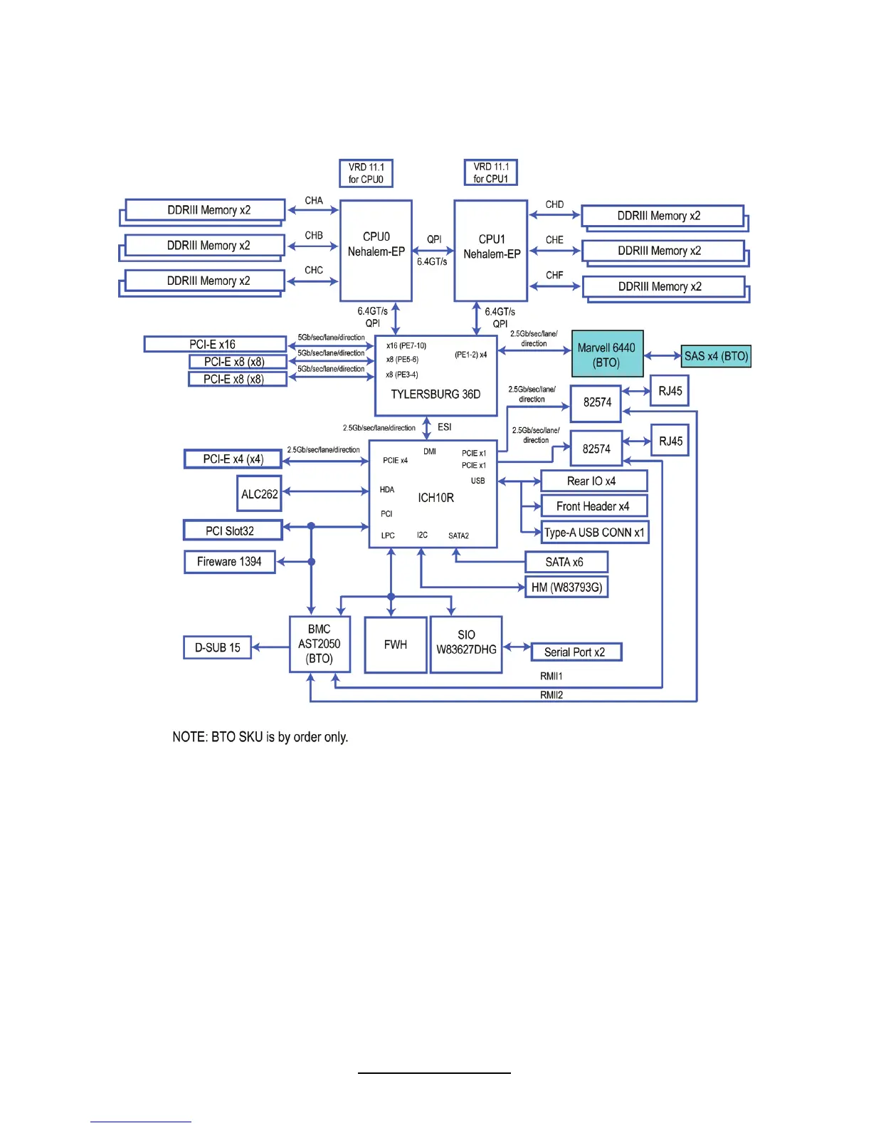
TYAN S7010 - 2.2 Block Diagram

TYAN S7010
96 pages
Print Icon
To Next Page IconTo Next Page
To Next Page IconTo Next Page
To Previous Page IconTo Previous Page
To Previous Page IconTo Previous Page
Loading...
11
http://www.tyan.com
2.2 - Block Diagram
S7010AGM2NRF

Related product manuals