EasyManua.ls Logo

VDO BVDR - Operating the Menu System; Menu Navigation Guide; Using Navigation Buttons

VDO BVDR
55 pages
Print Icon
To Next Page IconTo Next Page
To Next Page IconTo Next Page
To Previous Page IconTo Previous Page
To Previous Page IconTo Previous Page
Loading...
Issue 02/2017 © Continental Automotive 15
2. Operation Menu
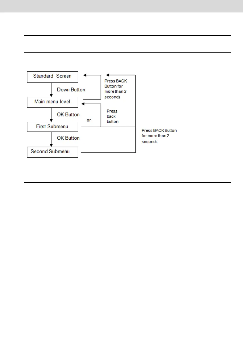
2.1 Simplified navigation structure using menu
Below a summary of how the operator can navigate through the menus is
displayed.
2.1.1 Access Buttons
Pressing the "DOWN" button on the front panel of the digital tachograph allows
you to enable the selection of the function menu. Once in the functions menu,
the "UP" and "DOWN" buttons are used to navigate the options.
With the "OK" button, it displays information available on the tachograph
memory and confirms the completion of an operation.
With the "BACK" button, you can go back one level in the secondary structure
of the menu and if pressed for more than 2 seconds, returns to the main screen.
It's also used to cancel unwanted and not initiated menu options.
The functions of these buttons are available only when the vehicle is stopped
and the ignition is turned on.

Other manuals for VDO BVDR

Related product manuals