EasyManua.ls Logo

Viadrus K4 - Page 36

Viadrus K4
56 pages
Print Icon
To Next Page IconTo Next Page
To Next Page IconTo Next Page
To Previous Page IconTo Previous Page
To Previous Page IconTo Previous Page
Loading...
Servicing
36
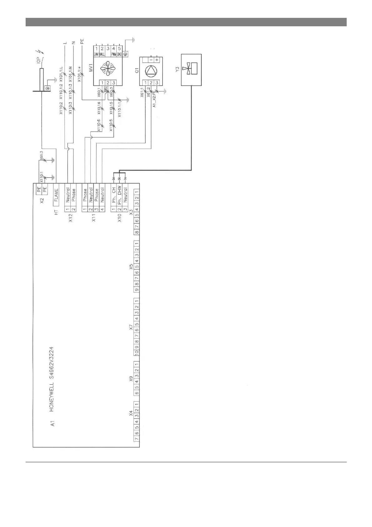
Fig. . 22 Boiler wiring diagram (low voltage)
bk black
bu blue
bn brown
gnye green-yellow
LEGEND:
A1 CONTROL BOARD WITH LCD SCREEN
IOP IGNITION AND IONIZATION ELECTRODE
MV1 FAN
Q1 PUMP
Y100 GAS VALVE
Y3 THREE-WAY VALVE
X60 MV1 fan power connector
X61 Q1 pump power connector
X101 Euro connector – the boiler power supply
X110 bonding connector

Table of Contents

Related product manuals