EasyManua.ls Logo

Victory Spa Tonga - Page 49

Default Icon
81 pages
Print Icon
To Next Page IconTo Next Page
To Next Page IconTo Next Page
To Previous Page IconTo Previous Page
To Previous Page IconTo Previous Page
Loading...
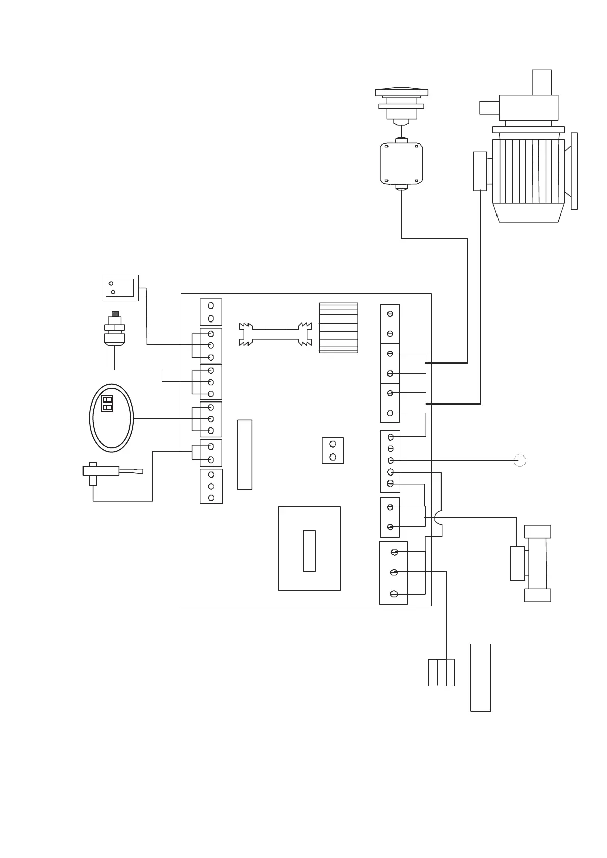
Victory Spa
OVS 02 A + Heater
Cable color:
L1 - brown
L2 - black
N - blue
PE yellow - green
Console and sensors
cable color:
W - white or blue
B - brown
G - green or black
L1
L
2
N
PE
C
ONS
OL
E
E.E
O
R
T
MPSN
S
T
E
E L
WA R
L
VE
S
S
E
N
OR
~
2
3
V 50
z0
H
0- 1
2
V 5 V A
2V
,
3
5
-50
W H
A
OG
E
N
LIGH
T
1 L
W E
R
HE
A
A
T
T
E
R
1
,
- 7 k
W
5
2,
ALL P
O
W
ER D
CES
RE DE
S
I
NED
E
V
I A
G
FOR 2
VA
C
3
0
uC
C
HEM
P
E BA
T
FRAM
EH
P
E PE P
P
PE
E
E
R
A
F
O
T
AINS
A
TER
M
HE
P
U
MP
L
IGH
T
B
O
W
E
RL
NU3
U2 N
UN
1
NU4
NL1 L2
LOF W
WI C
H
S T
WB
G
WB
G
WB
G
W GB
BW
39
WB
N
U
5
H
Y
D
ROM S
P
M
P
A
S
A
GE U
L
1-
N
-
2
3
0
V
AC
L2 N
3 AC- -
2
0V
2
O
M
4
2,
mY
x 5
m
86

Table of Contents

Related product manuals