EasyManua.ls Logo

Viessmann B2TF - Page 12

Viessmann B2TF
128 pages
Print Icon
To Next Page IconTo Next Page
To Next Page IconTo Next Page
To Previous Page IconTo Previous Page
To Previous Page IconTo Previous Page
Loading...
12
55
946
1001
1111
1221
1276
1440
1452
1488
1503
1563
362
398
410
470
100
50
A
B
C
D
E
A
B
C
D
E
600
46
50
Ø
60
Ø
100
A
B
67
50
206
595
600
E
D
220
330
K
H
C
F
F
1056
1166
1400
G
F
735
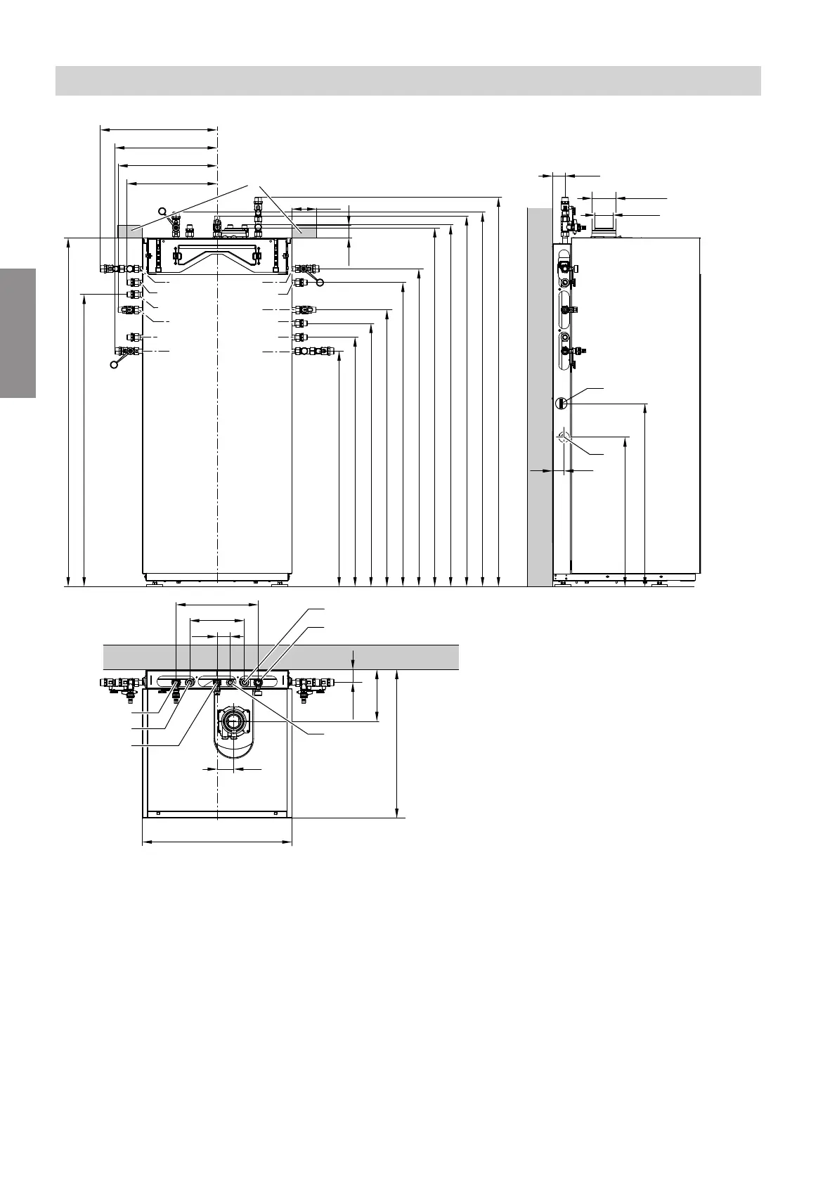
Fig. 2
A
Heating flow R ¾
B
DHW R ½
C
Gas connection R ¾
D
Cold water R ½
E
Heating return R ¾
F
DHW circulation R ½ (separate accessories)
G
External plug
H
Condensate drain to the side
K
Area for electrical cables (on-site junction box)
Note
All height dimensions have a tolerance of +15 mm on
account of the adjustable feet.
Preparing for installation
Preparing for boiler installation (cont.)
6151778
Installation

Table of Contents

Related product manuals