EasyManua.ls Logo

Viessmann WB2B 45 - Boiler in Heating;Cooling Application

Viessmann WB2B 45
64 pages
Print Icon
To Next Page IconTo Next Page
To Next Page IconTo Next Page
To Previous Page IconTo Previous Page
To Previous Page IconTo Previous Page
Loading...
Boiler Connections
39
Installation Examples (continued)
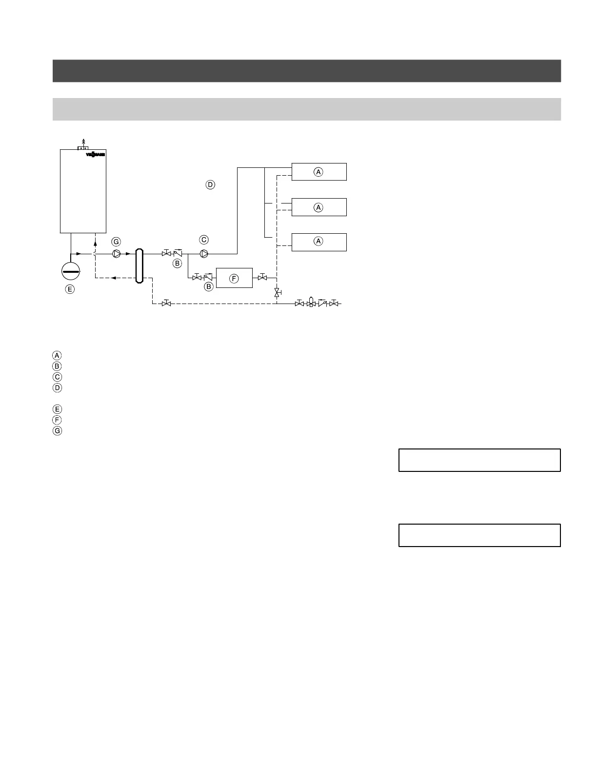
Boiler in heating/cooling application
Legend
Heating/Cooling unit
Spring-loaded flow check valve
Circulation pump
Safety header with automatic
air vent and pressure relief valve
Expansion tank
Water chiller
Boiler circuit pump (field supplied)
The boiler, when used in connection
with a refrigeration system, must be
installed ensuring the chilled medium is
piped in parallel to the boiler with
appropriate valves to prevent the
chilled medium from entering the boiler.
See illustration on the left.
The boiler piping system of a hot water
heating boiler connected to heating
coils located in air handling units where
they may be exposed to refrigerated air
circulation must be equipped with flow
control valves or other automatic
means to prevent gravity circulation of
the boiler water during the cooling
cycle.
Check installation instructions of the
chiller manufacturer carefully for
additional requirements.
Cooling season starts:
Close valve v1 and open valve v2.
Heating season starts:
Close valve v2 and open valve v1.
Viessmann strongly suggests that the
valves pictured above be labelled “v1”
and “v2”.
In the above system, the circulating
pump must be operated from a
separate on/off switch, not from the
pump aquastat on the boiler control.
5418 909 v1.6
v2
v1
Fig. 33
IMPORTANT
IMPORTANT

Related product manuals