EasyManua.ls Logo

WAM TE - Tp Varianten - Vielkeilwellenverbindung Verstiftet Xal

Default Icon
195 pages
Print Icon
To Next Page IconTo Next Page
To Next Page IconTo Next Page
To Previous Page IconTo Previous Page
To Previous Page IconTo Previous Page
Loading...
1
05.16
CON.109.--.T.4L-NL
TP
-
-
-
-
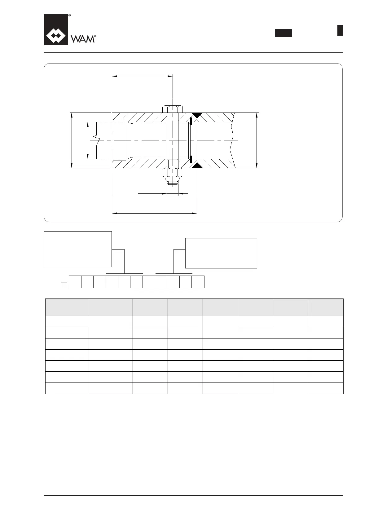
ØC
ØA
ØT
D
B
ØG
Internal pipe diameter
Innenrohrdurchmesser
Diamètre tube intérieur
Diameter inwendige
leiding
OPTIONS-SPLINEDANDBOLTEDSHAFTCOUPLING
VARIANTEN-VIELKEILWELLENVERBINDUNGVERSTIFTET
OPTIONS-ACCOUPLEMENTCANNELEETDEFONCE
OPTIES-GEGROEFDEENGEBOUTEASKOPPELING
028 = Ø 114 - 139
040 = Ø 168 - 219 - 273
048 = Ø 168 - 219 - 273
060 = Ø 323 - 406 - 457 - 558
075 = Ø 558
090 = Ø 660
X A L T
1
042=Ø 114
048 = Ø 139
060 = Ø 168 - 219 - 273
114 = Ø 323 - 405 - 457 - 558
168 = Ø 660
XAL
Code
ØA
DIN5482
B ØC D ØG ØT kg
XAL028T0421
28 x 25 65 42 35 M 10 42 0.45
XAL028T0481
28 x 25 65 48 35 M 10 48 0.65
XAL040T0601
40 x 36 92 60 35 M 12 60 1.15
XAL048T0601
48 x 44 92 60 45 M 16 60 1
XAL060T1141
60 x 55 140 114 55 M 16 114 8.2
XAL075T1141
75 x 59 140 114 65 M 20 114 6.75
XAL090T1681
90 x 84 180 168 82 M 24 168 23
37

Table of Contents