EasyManua.ls Logo

WEIHONG LS6000M - 3 System Debugging; 3.2 Configure Settings in NcConfig

Default Icon
121 pages
Print Icon
To Next Page IconTo Next Page
To Next Page IconTo Next Page
To Previous Page IconTo Previous Page
To Previous Page IconTo Previous Page
Loading...
上海维宏电子科技股份有限公司
SHANGHAI WEIHONG ELECTRONIC TECHNOLOGY CO., LTD.
7 / 116
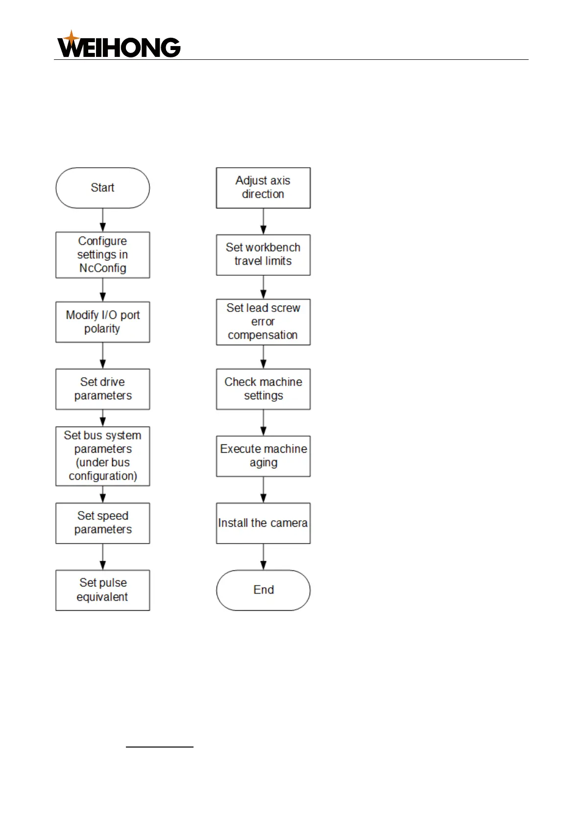
3 System Debugging
3.1 Overview
This section gives an overview of the debugging process for the NcStudio V15 laser
cutting control system:
3.2 Configure Settings in NcConfig
The offline configuration tool NcConfig can be used to backup/restore data, configure
devices, and map/protect the ports to improve project development efficiency.
Follow the steps below the configure settings in NcConfig:
1. Open the Ncstudio installation path C:\Program
Files\Weihong\NcStudio\NcConfig\Bin. Find and double-click NcConfig.exe.
2. Use the following functions based on your needs:
o Data Backup

Table of Contents

Related product manuals