EasyManua.ls Logo

WITTUR MIDI - 10 Wiring Diagram

WITTUR MIDI
32 pages
Print Icon
To Next Page IconTo Next Page
To Next Page IconTo Next Page
To Previous Page IconTo Previous Page
To Previous Page IconTo Previous Page
Loading...
Door Drive
MIDI / SUPRA
Operating instructions
Blatt/
sheet
D823MGB.018
Datum/
date
01.03.2004
Stand/
version
C-15.04.2009
Geprüft/
approved
WAT/MZE
EXCELLENCE IN COMPONENTS
Änderungen vorbehalten! Subject to change without notice!
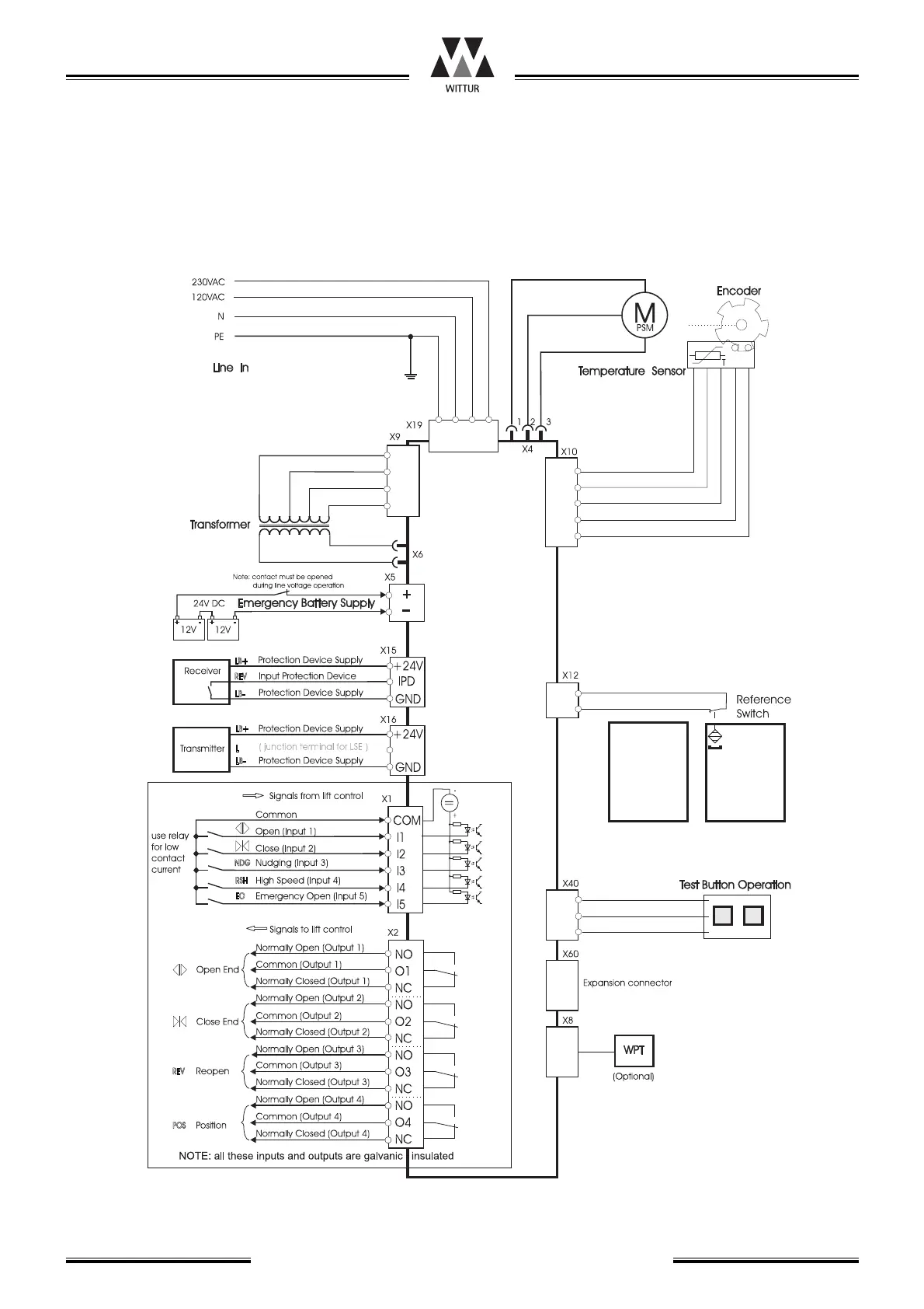
10.2 Wiring diagram MIDI (from 8/09) a. SUPRA drive (PS motor)

Related product manuals