EasyManua.ls Logo

Worcester OIL HEATSLAVE 12/14

Worcester OIL HEATSLAVE 12/14
40 pages
To Next Page IconTo Next Page
To Next Page IconTo Next Page
To Previous Page IconTo Previous Page
To Previous Page IconTo Previous Page
Loading...
19
See Fig 17.
The appliance is supplied ready for connection to a Sealed Water
system. Where the appliance is to be used with an Open Vent
System, the pressure relief valve may be removed and the
tapping blanked off. If the relief valve is left in position, a
discharge pipe should be fitted. The pipe must be directed away
from the electrical components or where it might be a hazard to
the user.
The following points are for guidance only. The system
installation should be carried out in accordance with BS 5449.
Part 1.
11.1 The feed and expansion pipes must rise continuously from
the appliance. The feed pipe must be at least 15mm diameter
and the expansion pipe must be at least 22mm diameter. If
access to the 1" BSP sockets on the right hand side of the boiler
is difficult, use the alternative return connection on the boiler
pipework. See Figs. 3, 4, 5 and 6.
The cistern must be arranged to provide a minimum static head
of 1 metre (3 ft) above the top of the appliance casing or the
highest point in the heating circuit. See Fig 17.
11.2 Air in the appliance is expelled through the vent pipe or
dissipated into the system, but manual air vents should be fitted
at high points in the system. An automatic air vent is fitted to
the Heatslave tank and manual air vents are included on high
points in the appliance pipework.
11.3 The appliance incorporates a circulating pump. No other
circulating pump is required. The pump is factory set to the
maximum setting (No: 3) and should not be altered as this
would affect the domestic hot water performance.
11. Open Vent Primary System
Fig. 17. Open Vent Primary System.
Domestic hot
water outlet
350 mm (14.0 in.)
minimum
Minimum static head to be 1m
(3ft) measured from the top
surface of the appliance or the
highest point in the heating
system to the top of the water
level in the expansion tank.
Expansion cistern
Static head
Static head
Mains cold isolating
valve
Heating flow (22 mm)
Water main
Heating return (22 mm)
Domestic cold water
Note: The appliance mains
cold water supply should be
the first connection off the
water main
British Standard stop valve
(Fixed spindle type)
Primary cold feed (15 mm)
Heating vent (22 mm)
Diverter
valve
Boiler
Pump
Heatslave
tank
Flow switch
TABLE 13
TOTAL SYSTEM VOLUME (Litres)
Initial System
Initial Charge Pressure (bar)
Pressure (bar)
0.5 1.0 1.5
0.5 180
1.0 107 138
Heating return
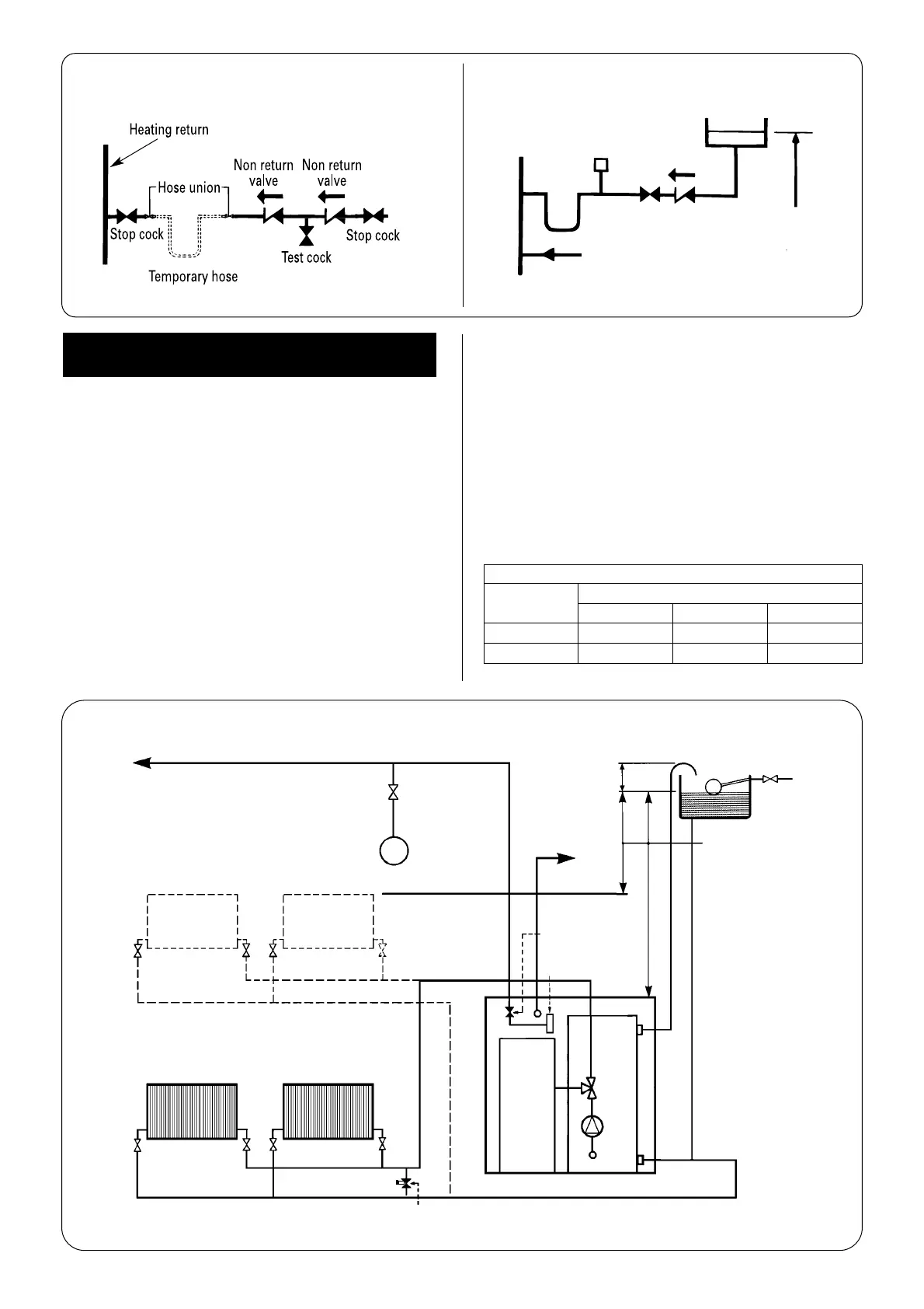
Non return
valve
Non return
valve
Hose union
Test cock
Temporary hose
Stop cock
Auto
air vent
Heating return
Stop
cock
Fill point
Non return
valve
Make up
vessel
300 mm (12 in) min.
above the highest
point of the system.
Fig. 16. System filling and make-up.
Method 1 Method 2
Automatic bypass valve to be fitted
where thermostatic radiator valves are
fitted on all radiators

Related product manuals