EasyManua.ls Logo

Worcester OIL HEATSLAVE 12/14

Worcester OIL HEATSLAVE 12/14
40 pages
To Next Page IconTo Next Page
To Next Page IconTo Next Page
To Previous Page IconTo Previous Page
To Previous Page IconTo Previous Page
Loading...
24
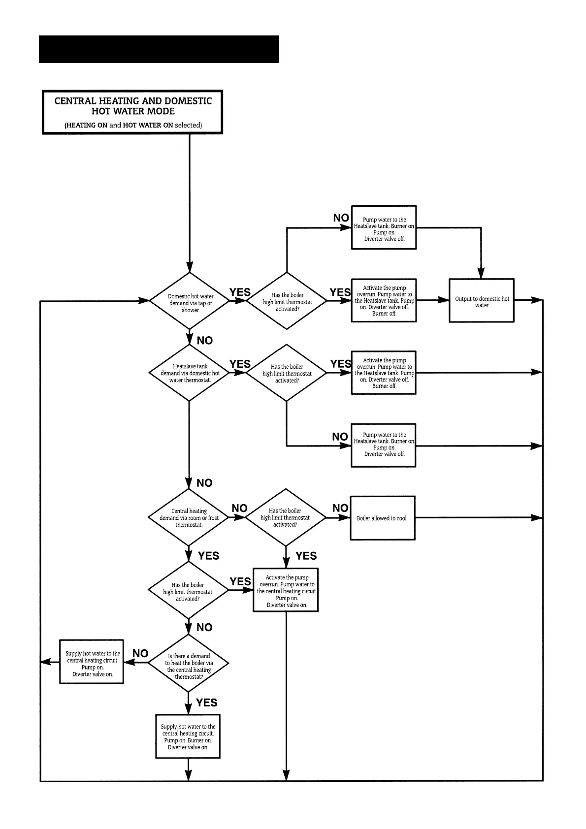
14. Functional Flow Chart

Related product manuals