EasyManua.ls Logo

Wurtec S3 Communicator - User Preferences - Immediate Two-Way Conversation On;Off; User Preferences - Call Cancellation On;Off

Wurtec S3 Communicator
15 pages
Print Icon
To Next Page IconTo Next Page
To Next Page IconTo Next Page
To Previous Page IconTo Previous Page
To Previous Page IconTo Previous Page
Loading...
24 Buy Online! Wurtec.com Buy Online! Wurtec.com 25
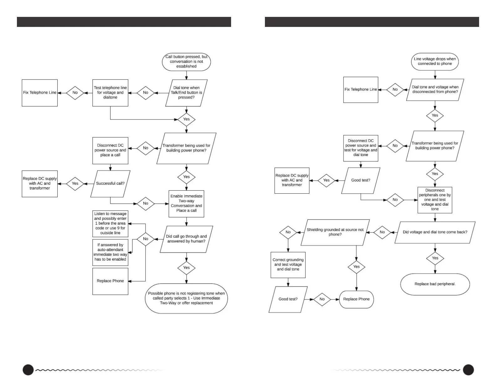
Troubleshooting Flowchart Troubleshooting Flowchart

Related product manuals