EasyManua.ls Logo

YASKAWA GA500 series - Subchart A-3: EZ Open Loop Vector Control Test Run Procedure

YASKAWA GA500 series
794 pages
To Next Page IconTo Next Page
To Next Page IconTo Next Page
To Previous Page IconTo Previous Page
To Previous Page IconTo Previous Page
Loading...
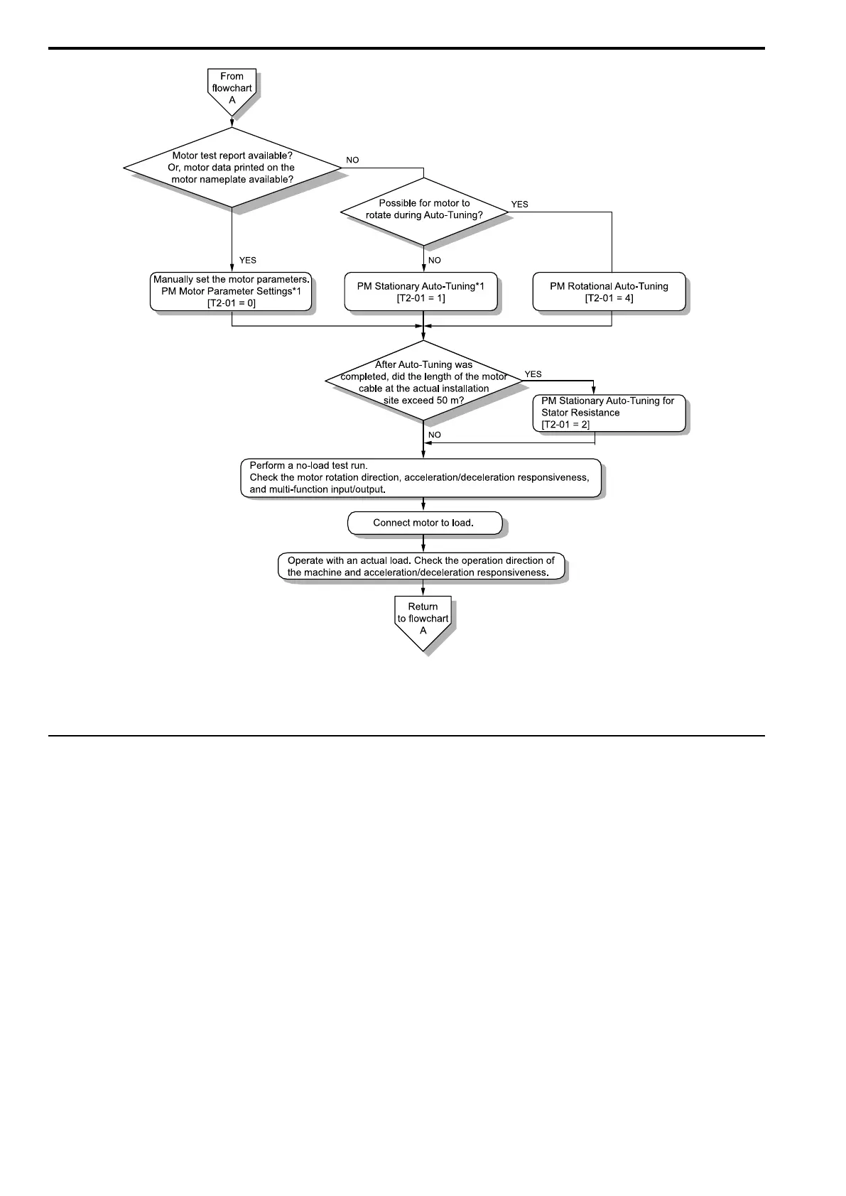
4.5 Start-up Procedures
134 YASKAWA SIEPC71061753C GA500 Technical Manual
Figure 4.14 PM Motor Auto-Tuning and Test Run Procedure
*1 For Yaskawa PM motors (SMRD, SMRA-series, or SSR1-series), set E5-01 (Motor Code). For PM motors from a different
manufacturer, set E5-01 = FFFF.
Subchart A-3: EZ Open Loop Vector Control Test Run Procedure
Subchart A-3 gives the setup procedure to run a PM motor in EZ Open Loop Vector Control.

Table of Contents

Other manuals for YASKAWA GA500 series

Related product manuals