EasyManua.ls Logo

YASKAWA Sigma-7Siec - Page 35

YASKAWA Sigma-7Siec
38 pages
Print Icon
To Next Page IconTo Next Page
To Next Page IconTo Next Page
To Previous Page IconTo Previous Page
To Previous Page IconTo Previous Page
Loading...
8
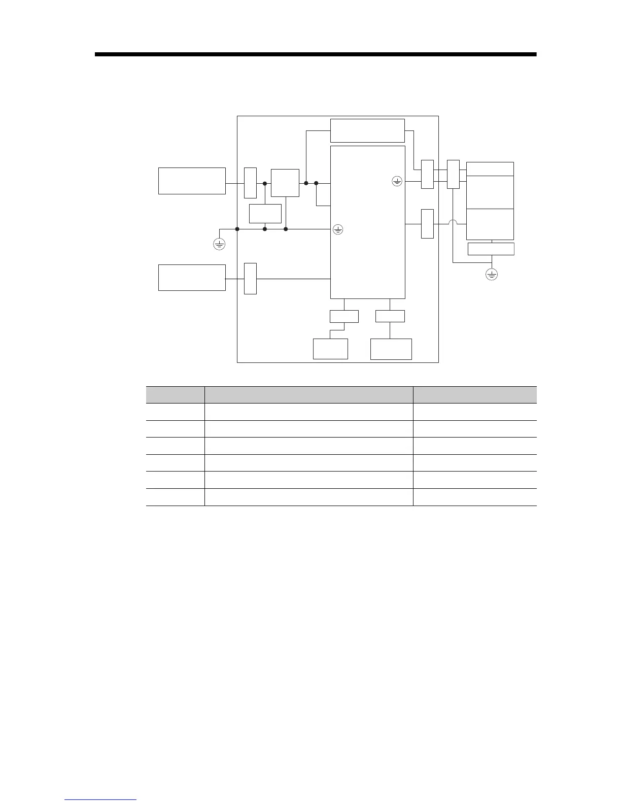
EMC Installation Conditions
31
Single-Phase, 100 VAC
CN1
CN2
L1C and L2C
CN6A and CN6B
L1 and L2
U, V, and W
Noise
filter
Surge
absorber
Clamp
Brake
Servomotor
Encoder
Brake power supply
SERVOPACK
Safety
function device
I/O
controller
PE
PE
Shield box
Power supply:
Single-phase, 100 VAC
ClampClamp
Clamp
Clamp Clamp
Clamp

Host controller
Clamp
CN8
Symbol Cable Name Specification
I/O Signal Cable Shielded cable
Safety Function Device Cable Shielded cable
Servomotor Main Circuit Cable Shielded cable
Encoder Cable Shielded cable
Main Circuit Power Cable Shielded cable
EtherCAT Communications Cable Shielded cable

Related product manuals