EasyManua.ls Logo

Zeiss Axiovert 135 - 3 D Video Recording and Printing

Zeiss Axiovert 135
32 pages
Print Icon
To Next Page IconTo Next Page
To Next Page IconTo Next Page
To Previous Page IconTo Previous Page
To Previous Page IconTo Previous Page
Loading...
3D Microscopy
Axiovert 100/135/135 M Monitor version
B 40-022-4 e 09/98 29
3.4 3D video recordings
3D sequences can generally be recorded and
played back using a video recorder.
This requires an S-VHS recorder and an
S-VHS video tape.
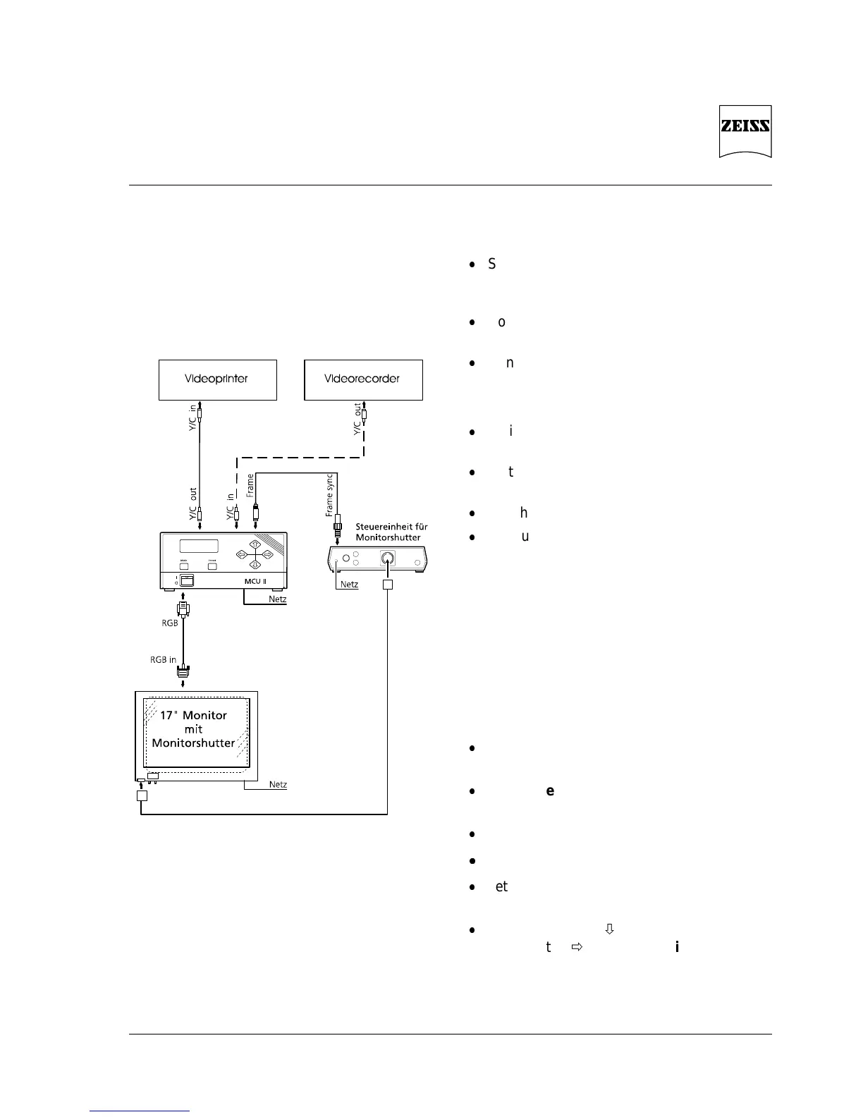
Fig. 14 Wiring diagram for video prints
Connecting the video recorder:
Set the toggle switch of the MCU II to
Extern
Fig. 14
Connect Y/C-In of the MCU II with Y/C-Out
of the video recorder
Connect Y/C-Out of the MCU II with Y/C-In
of the video recorder
Recording, playback:
Activate
TBC
(Time Base Corrector) on the
video recorder
First activate the
Pause/Still
key, then the
Record
key of the video recorder
Use the
Pause
key to interrupt recording
Interrupt playback using the
Pause
key and
end it using the
Stop
key.
3.5 Printing of 3D video
recordings
Stored 3D video recordings can be printed as
video prints:
Fig. 14
Storing the image:
Set
100 Hz
in the
MEMORY OUT
menu of
the MCU II
Set
Frame
in the
MEMORY IN
menu of the
MCU II
Store the current image via the
Freeze
key
Printing:
Set
50 Hz
in the
MEMORY OUT
menu of
the MCU II
Set
Frame
via the
key;
then use the
key to go to
Field
and print
the two half images - field 1 and field 2 -
one after the other

Table of Contents

Related product manuals