EasyManua.ls Logo

Zeiss Axiovert 135 - Combined Eyepiece;Monitor Version; Setup and Adjustment for Combined Use

Zeiss Axiovert 135
32 pages
Print Icon
To Next Page IconTo Next Page
To Next Page IconTo Next Page
To Previous Page IconTo Previous Page
To Previous Page IconTo Previous Page
Loading...
3D Microscopy
Eyepiece and monitor version Axiovert 100/135/135 M
30 B 40-022-4 e 09/98
4 Eyepiece and
monitor version
Before connecting the components, first read
the enclosed manual from Kappa entitled
"
Color TV Camera for Microscopy and 3D
Images
";
chapter 5, "
Safety regulations
", should be
observed in particular.
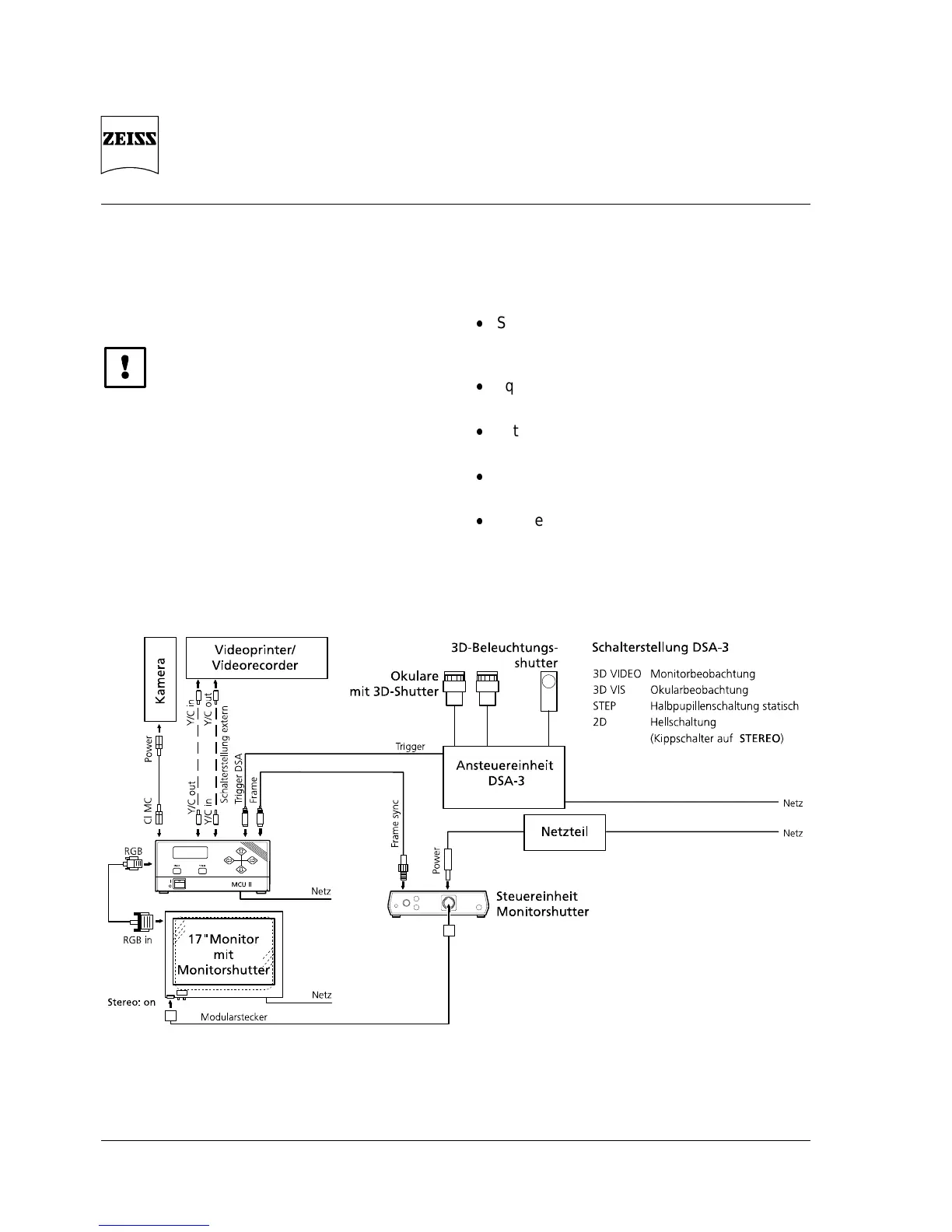
4.1 Conversion and adjustment
Set up the microscope in accordance with
the operating instructions of the
Axiovert 100/135/135 M
Equip the microscope with LD condenser
0.55 Ph1, Ph2, Ph3, DIC, DIC
Set up the eyepiece version:
see page 18
Set up the monitor version:
see page 24
Connect eyepiece and monitor version in
accordance with the wiring diagram
Fig. 15
Fig. 15 Wiring diagram for eyepiece and monitor version

Table of Contents

Related product manuals