EasyManua.ls Logo

Acer X193HQ - Page 42

Acer X193HQ
47 pages
To Next Page IconTo Next Page
To Next Page IconTo Next Page
To Previous Page IconTo Previous Page
To Previous Page IconTo Previous Page
Loading...
42
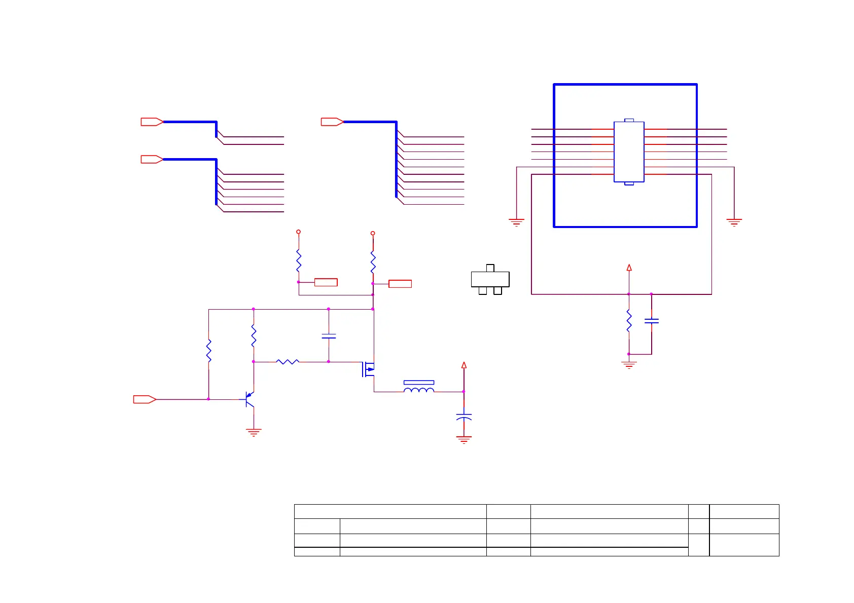
PB1
PB3
PB4
PANEL_VCC
PB7
G
LVB2M
PB8
PPWR_ON#
R433
10K 1/16W 5%
PB0
PB8
LVB1P
PA[0..1]5
+
C421
100uF25V
R434
330 OHM 1/4W
PB1
3
R438
NC/0ohm
PB9
CMVCC 7
CN403 change to 14P Dip connector
based on 715G2904-D
C419
0.1uF/16V
PB3
PA9
PA[0..1]
PB4
R443
0R05 1/16W
S
PA1 PB5
AO3401L
C420
0.1uF/16V
PPWR_ON#5
LVB0M
PB2
PA[4..9]
PB0 LVB1M
LVBCKP LVBCKM
LVB2P
2006-11-7 Add pull up 4K7 to MVCC
LVB0P
PB6
T8RMM5D82WABAN 1C-2
ACER X193HQ/X183
A
67Wednesday , July 09, 2008
715G2904-1D-2
<
称爹
>
04.Output
G2904-1D-2-X-8-080709
OEM MODEL Size
Rev
Date
Sheet
of
TPV MODEL
PCB NAME
称爹
T P V ( Top Victory Electronics Co . , Ltd. )
Key Component
PANEL_VCC
Q404
PMBS3906
CN403
CONN
2
4
6
8
10
12
14
1
3
5
7
9
11
13
PA[4..9]5
PB5
LVB3M
D
PB6
1
PA7
PA4
FB402
120OHM
PB9
PB[0..9]5
PB[0..9]
PB2
PA6
VCC3.3
8
R435
4K7 1/16W 5%
Q405
AO3401
PA8
CMVCC
LVB3P
PA5
2
R436
100K 1/16W 5%
VCC3.3
PA0 PB7
http://www.wjel.net

Other manuals for Acer X193HQ

Related product manuals