EasyManua.ls Logo

Aeroflex 3500A - Page 68

Aeroflex 3500A
169 pages
Print Icon
To Next Page IconTo Next Page
To Next Page IconTo Next Page
To Previous Page IconTo Previous Page
To Previous Page IconTo Previous Page
Loading...
2-44 Subject to Export Control, see Cover Page for details.
E. RF Power Meter Calibration (cont)
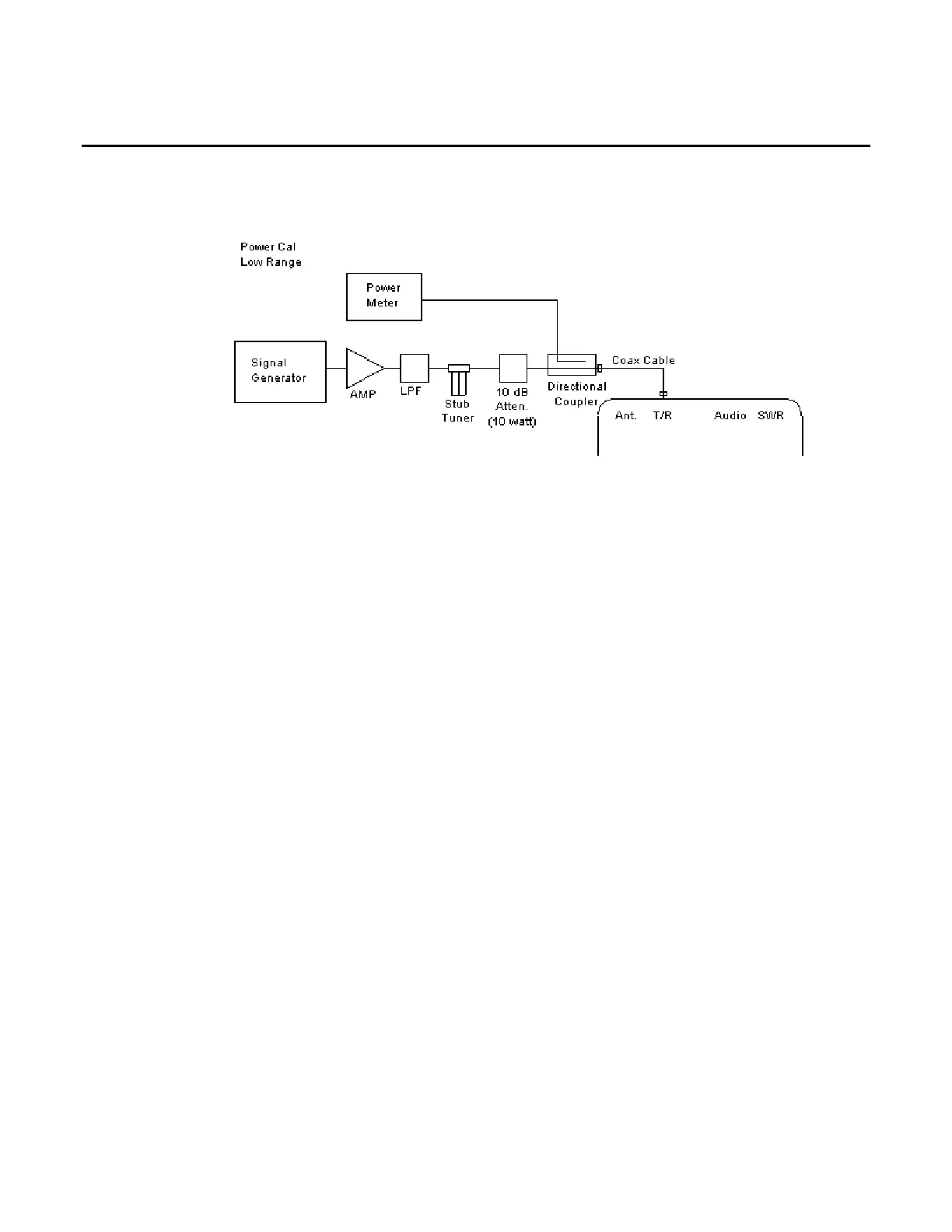
RF POWER CAL LOW RANGE
19. Connect test equipment:
20. Set the RF Signal Generator to 500 MHz, CW, -50 dBm and RF OFF.
21. Set the RF Power Meter to 500 MHz, Relative OFF and Offset value to 500 MHz coupled
port attenuation recorded in Step 7.
22. Set RF Power Amplifier Gain to maximum, ALC to OFF and Power to OFF.
23. With the System Menu displayed, press the F4 “Selftest” Key to display the Self Test
Menu.
24. Press the 3 Key to display the Calibration Screen.
25. Enter the Calibration Password (30203). Press the F1 “Done” Key to display the Internal
Calibration Menu.
26. Press the 3 Key (POWER CAL LOW RANGE).
27. Press the F4 “Zero” Key and follow the instructions on the Test Set display.
NOTE
Corrected A2D value is 0 (± 5).
28. Press the F5 “Next” Key until the displayed Index is 0.
NOTE
Index: numbers increment by one and the Target dBm indicates the cal point
power.
29. Using the Arrow Keys ( ), move the cursor to the Table dBm Value.
30. Turn the RF Power Amplifier to ON.
31. Set the RF Signal Generator to RF ON.
32. Adjust the RF Signal Generator level until the power into the T/R Connector, displayed on
the RF Power Meter, is equal to the Target dBm value (± 0.3 dB).
33. Press the F1 “Edit” Key to highlight the field. Change the Table dBm value to match the
RF Power Meter value. Press the F1 “Done” Key to store the setting.

Table of Contents

Other manuals for Aeroflex 3500A

Related product manuals