EasyManua.ls Logo

Amano EM-e II - Wiring Diagrams; Electrical Circuit Schematics

Amano EM-e II
56 pages
Print Icon
To Next Page IconTo Next Page
To Next Page IconTo Next Page
To Previous Page IconTo Previous Page
To Previous Page IconTo Previous Page
Loading...
52
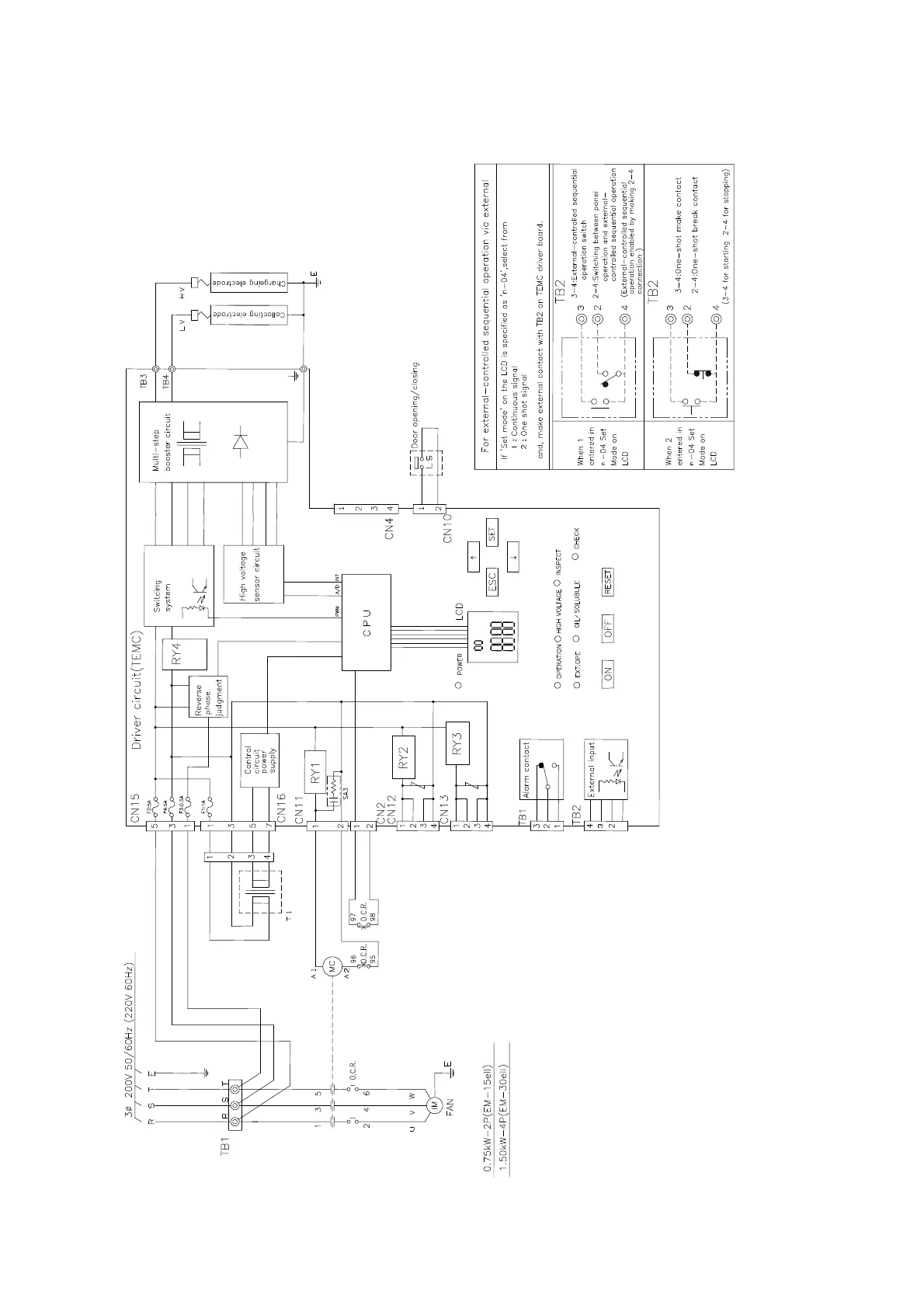
10. Wiring diagrams