EasyManua.ls Logo

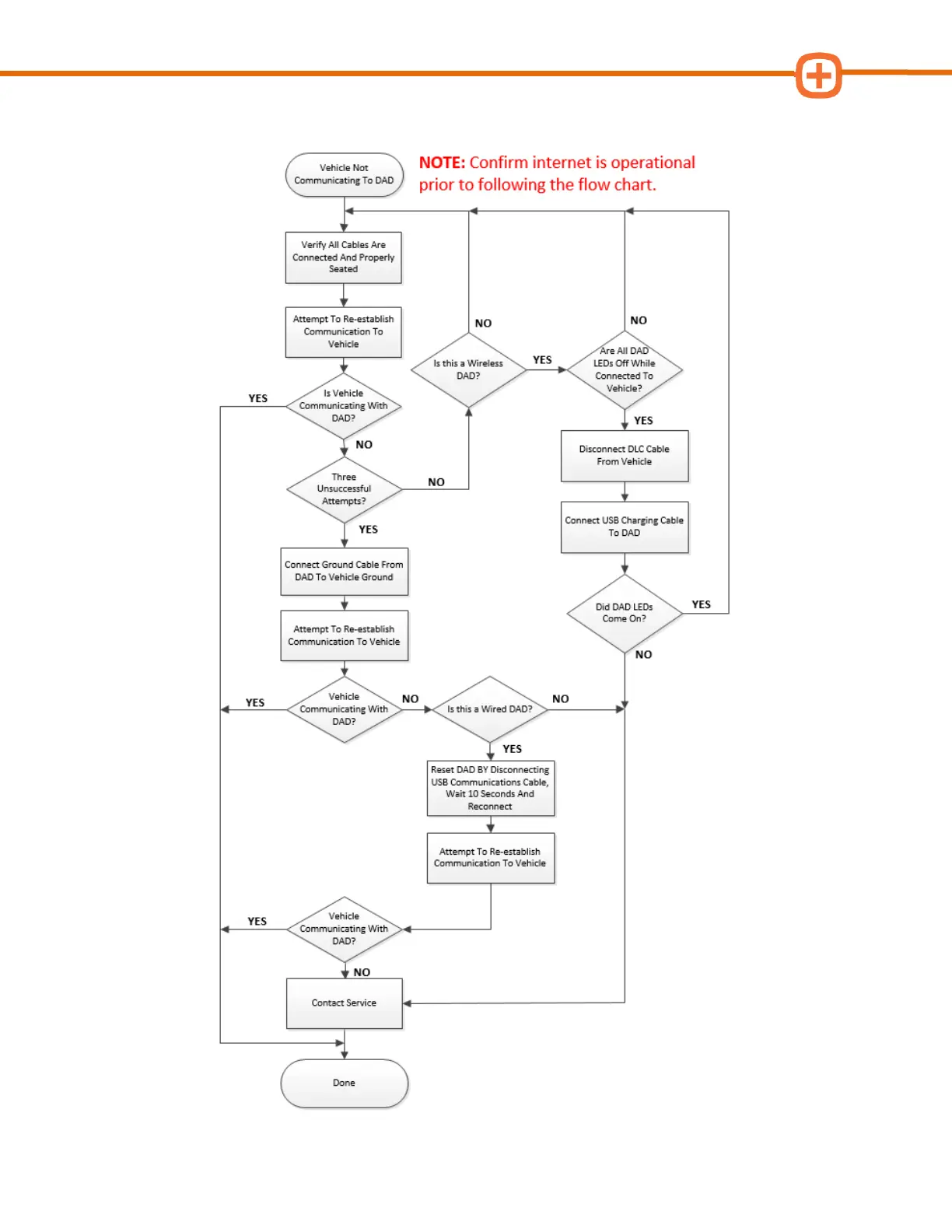
Applus+ Smog DADdy - Troubleshooting Flowchart

Default Icon
59 pages
Print Icon
To Next Page IconTo Next Page
To Next Page IconTo Next Page
To Previous Page IconTo Previous Page
To Previous Page IconTo Previous Page
Loading...
Applus Technologies, Inc. Smog DADdy User Manual VER 8.2 Page 50 of 55
Troubleshooting Flowchart