EasyManua.ls Logo

Argo ALICE 13 - Insufficient Refrigerant Diagnosis

Argo ALICE 13
60 pages
Print Icon
To Next Page IconTo Next Page
To Next Page IconTo Next Page
To Previous Page IconTo Previous Page
To Previous Page IconTo Previous Page
Loading...
Service Manual
Maintenance
33
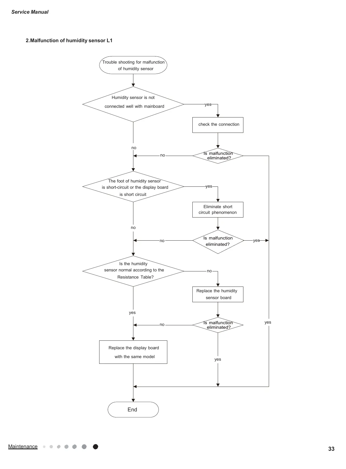
2.
Malfunction of humidity sensor L1
check the connection
Eliminate short
circuit phenomenon
Replace the humidity
sensor board
Replace the display board
with the same model
Trouble shooting for malfunction
of humidity sensor
Humidity sensor is not
connected well with mainboard
yes
no
no
Is malfunction
eliminated?
The foot of humidity sensor
is short-circuit or the display board
is short circuit
yes
no
no
Is malfunction
eliminated?
yes
Is the humidity
sensor normal according to the
Resistance Table?
no
yes
no
Is malfunction
eliminated?
yes
yes
End

Related product manuals