EasyManua.ls Logo

Atmel ATmega8535L - Operation

Atmel ATmega8535L
321 pages
Print Icon
To Next Page IconTo Next Page
To Next Page IconTo Next Page
To Previous Page IconTo Previous Page
To Previous Page IconTo Previous Page
Loading...
207
ATmega8535(L)
2502K–AVR–10/06
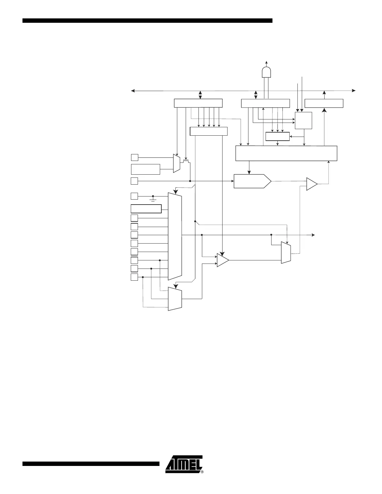
Figure 98. Analog-to-Digital Converter Block Schematic
Operation The ADC converts an analog input voltage to a 10-bit digital value through successive
approximation. The minimum value represents GND and the maximum value represents
the voltage on the AREF pin minus 1 LSB. Optionally, AVCC or an internal 2.56V refer-
ence voltage may be connected to the AREF pin by writing to the REFSn bits in the
ADMUX Register. The internal voltage reference may thus be decoupled by an external
capacitor at the AREF pin to improve noise immunity.
The analog input channel and differential gain are selected by writing to the MUX bits in
ADMUX. Any of the ADC input pins, as well as GND and a fixed bandgap voltage refer-
ence, can be selected as single ended inputs to the ADC. A selection of ADC input pins
can be selected as positive and negative inputs to the differential gain amplifier.
If differential channels are selected, the differential gain stage amplifies the voltage dif-
ference between the selected input channel pair by the selected gain factor. This
amplified value then becomes the analog input to the ADC. If single ended channels are
used, the gain amplifier is bypassed altogether.
ADC CONVERSION
COMPLETE IRQ
8-BIT DATA BUS
15 0
ADC MULTIPLEXER
SELECT (ADMUX)
ADC CTRL. & STATUS
REGISTER (ADCSRA)
ADC DATA REGISTER
(ADCH/ADCL)
MUX2
ADIE
ADATE
ADSC
ADEN
ADIF
ADIF
MUX1
MUX0
ADPS0
ADPS1
ADPS2
MUX3
CONVERSION LOGIC
10-BIT DAC
+
-
SAMPLE & HOLD
COMPARATOR
INTERNAL 2.56V
REFERENCE
MUX DECODER
MUX4
AVCC
ADC7
ADC6
ADC5
ADC4
ADC3
ADC2
ADC1
ADC0
REFS0
REFS1
ADLAR
+
-
CHANNEL SELECTION
GAIN SELECTION
ADC[9:0]
ADC MULTIPLEXER
OUTPUT
GAIN
AMPLIFIER
AREF
BANDGAP
REFERENCE
PRESCALER
SINGLE ENDED / DIFFERENTIAL SELECTION
GND
POS.
INPUT
MUX
NEG.
INPUT
MUX
TRIGGER
SELECT
ADTS[2:0]
INTERRUPT
FLAGS
START

Table of Contents

Related product manuals