EasyManua.ls Logo

Atmel ATmega8535L - 8-bit Timer;Counter0 with PWM; Overview; Registers

Atmel ATmega8535L
321 pages
Print Icon
To Next Page IconTo Next Page
To Next Page IconTo Next Page
To Previous Page IconTo Previous Page
To Previous Page IconTo Previous Page
Loading...
71
ATmega8535(L)
2502K–AVR–10/06
8-bit Timer/Counter0
with PWM
Timer/Counter0 is a general purpose, single channel, 8-bit Timer/Counter module. The
main features are:
Single Channel Counter
Clear Timer on Compare Match (Auto Reload)
Glitch-free, Phase Correct Pulse Width Modulator (PWM)
Frequency Generator
External Event Counter
10-bit Clock Prescaler
Overflow and Compare Match Interrupt Sources (TOV0 and OCF0)
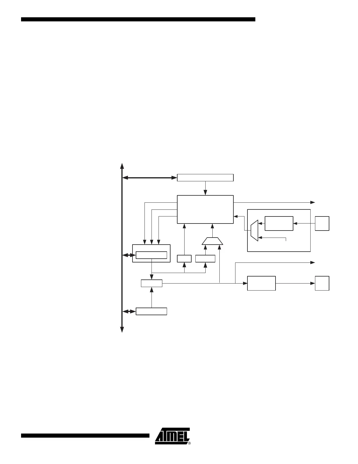
Overview A simplified block diagram of the 8-bit Timer/Counter is shown in Figure 27. For the
actual placement of I/O pins, refer to “Pinout ATmega8535” on page 2. CPU accessible
I/O Registers, including I/O bits and I/O pins, are shown in bold. The device-specific I/O
Register and bit locations are listed in the “8-bit Timer/Counter Register Description” on
page 83.
Figure 27. 8-bit Timer/Counter Block Diagram
Registers The Timer/Counter (TCNT0) and Output Compare Register (OCR0) are 8-bit registers.
Interrupt request (abbreviated to Int.Req. in the figure) signals are all visible in the Timer
Interrupt Flag Register (TIFR). All interrupts are individually masked with the Timer
Interrupt Mask Register (TIMSK). TIFR and TIMSK are not shown in the figure since
these registers are shared by other timer units.
The Timer/Counter can be clocked internally, via the prescaler, or by an external clock
source on the T0 pin. The Clock Select logic block controls which clock source and edge
the Timer/Counter uses to increment (or decrement) its value. The Timer/Counter is
inactive when no clock source is selected. The output from the Clock Select logic is
referred to as the timer clock (clk
T0
).
Timer/Counter
DATA BUS
=
TCNTn
Waveform
Generation
OCn
= 0
Control Logic
=
0xFF
BOTTOM
count
clear
direction
TOVn
(Int.Req.)
OCRn
TCCRn
Clock Select
Tn
Edge
Detector
( From Prescaler )
clk
Tn
TOP
OCn
(Int.Req.)

Table of Contents

Related product manuals