EasyManua.ls Logo

Atmel ATmega8535L - Registers

Atmel ATmega8535L
321 pages
Print Icon
To Next Page IconTo Next Page
To Next Page IconTo Next Page
To Previous Page IconTo Previous Page
To Previous Page IconTo Previous Page
Loading...
90
ATmega8535(L)
2502K–AVR–10/06
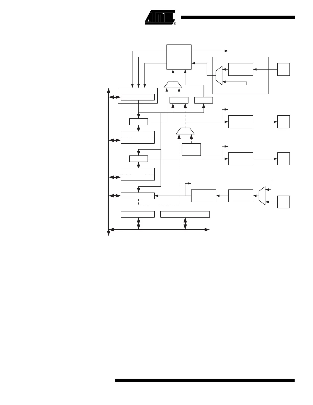
Figure 40. 16-bit Timer/Counter Block Diagram
(1)
Note: 1. Refer to Figure 1 on page 2, Table 26 on page 60, and Table 32 on page 64 for
Timer/Counter1 pin placement and description.
Registers The Timer/Counter (TCNT1), Output Compare Registers (OCR1A/B), and Input Capture
Register (ICR1) are all 16-bit registers. Special procedures must be followed when
accessing the 16-bit registers. These procedures are described in the section “Access-
ing 16-bit Registers” on page 92. The Timer/Counter Control Registers (TCCR1A/B) are
8-bit registers and have no CPU access restrictions. Interrupt requests (abbreviated to
Int.Req. in the figure) signals are all visible in the Timer Interrupt Flag Register (TIFR).
All interrupts are individually masked with the Timer Interrupt Mask Register (TIMSK).
TIFR and TIMSK are not shown in the figure since these registers are shared by other
timer units.
The Timer/Counter can be clocked internally, via the prescaler, or by an external clock
source on the T1 pin. The Clock Select logic block controls which clock source and edge
the Timer/Counter uses to increment (or decrement) its value. The Timer/Counter is
inactive when no clock source is selected. The output from the Clock Select logic is
referred to as the timer clock (clk
T
1
).
The double buffered Output Compare Registers (OCR1A/B) are compared with the
Timer/Counter value at all times. The result of the compare can be used by the
Clock Select
Timer/Counter
DATA BUS
OCRnA
OCRnB
ICRn
=
=
TCNTn
Waveform
Generation
Waveform
Generation
OCnA
OCnB
Noise
Canceler
ICPn
=
Fixed
TOP
Values
Edge
Detector
Control Logic
= 0
TOP BOTTOM
Count
Clear
Direction
TOVn
(Int.Req.)
OCnA
(Int.Req.)
OCnB
(Int.Req.)
ICFn (Int.Req.)
TCCRnA TCCRnB
( From Analog
Comparator Ouput )
Tn
Edge
Detector
( From Prescaler )
clk
Tn

Table of Contents

Related product manuals