EasyManua.ls Logo

Audiolab 8000S - Line Amplifier Right Channel Schematic

Audiolab 8000S
35 pages
Print Icon
To Next Page IconTo Next Page
To Next Page IconTo Next Page
To Previous Page IconTo Previous Page
To Previous Page IconTo Previous Page
Loading...
7.0 circuit schematics
19.1
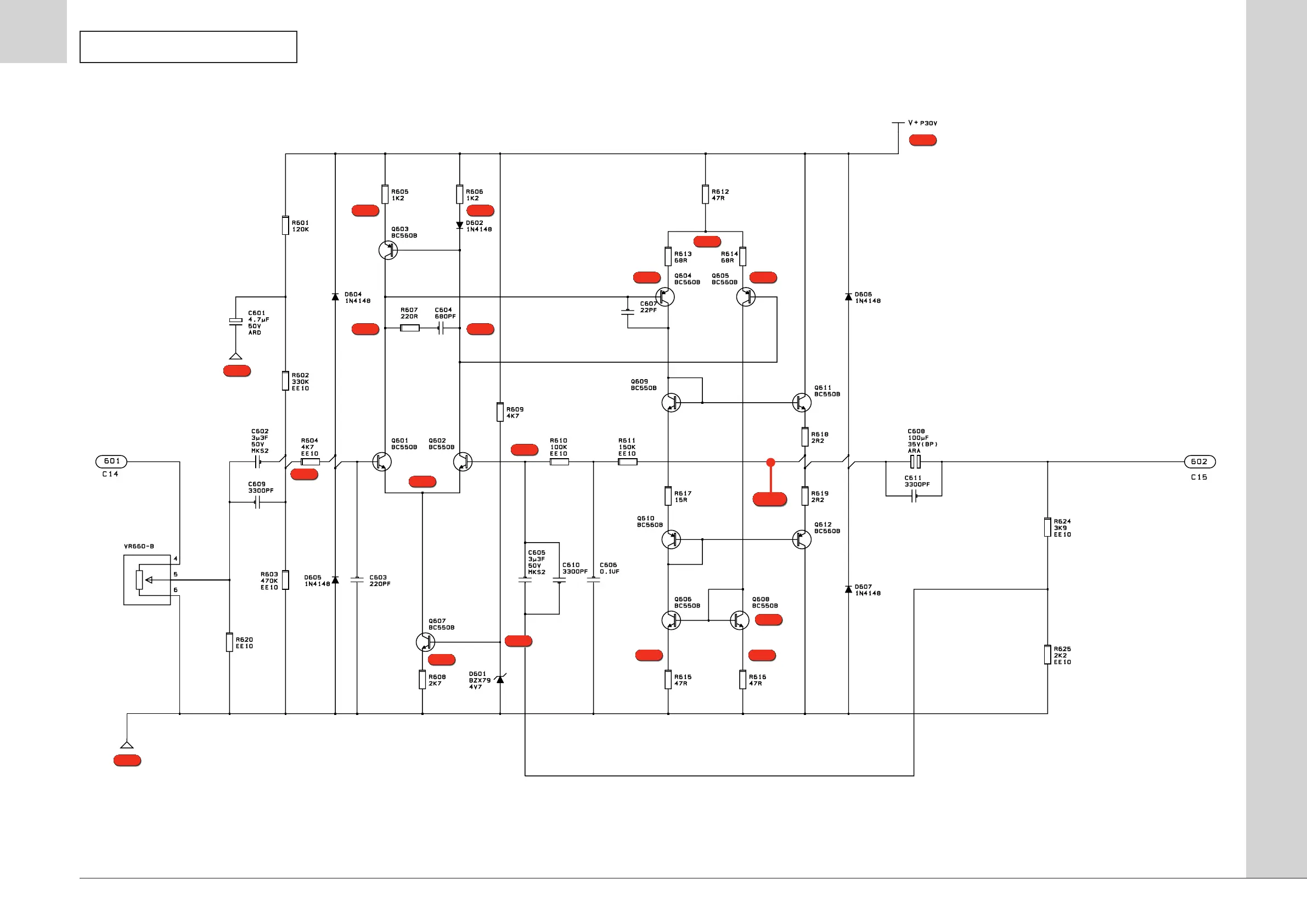
7.3.1 Line amplifier right channel schematic (SCH26701-08-02)
0.0V
0.0V
14.4V
28.2V
14.0V
4.7V
0.4V 0.4V
1.0V
28.8V
30.0V
28.8V
29.0V
4.1V
28.8V
28.2V
14.6V
28.8V
TP 13
All DC voltages are relative to 0 V.
Measurements should be made with no connections to
amplifier except AC power.
Use high input impedance voltmeter (>20 k/V).
Meter must be “floating” relative to ground.

Other manuals for Audiolab 8000S

Related product manuals