EasyManua.ls Logo

Audiolab 8000S - Power Supplies Schematic

Audiolab 8000S
35 pages
Print Icon
To Next Page IconTo Next Page
To Next Page IconTo Next Page
To Previous Page IconTo Previous Page
To Previous Page IconTo Previous Page
Loading...
22.1
7.0 circuit schematics
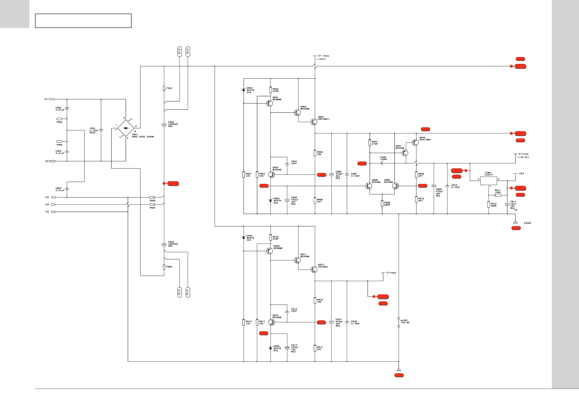
7.6.1 Power supplies schematic (SCH26701-01-02)
44.0V
30.0V
5.0V
6.2V
6.8V
28.8V
6.2V
10.0V
30.0V
0.0V
0.0V
6.8V
30.0V
6.2V
TP 17
TP 15
TP 19
TP 16
TP 18
TP 0
All DC voltages are relative to 0 V.
Measurements should be made with no
connections to amplifier except AC
power.
Use high input impedance voltmeter
(>20 k/V).
Meter must be “floating” relative to
ground.

Other manuals for Audiolab 8000S

Related product manuals