EasyManua.ls Logo

Audiolab 8000S - Input Interface Schematic

Audiolab 8000S
35 pages
Print Icon
To Next Page IconTo Next Page
To Next Page IconTo Next Page
To Previous Page IconTo Previous Page
To Previous Page IconTo Previous Page
Loading...
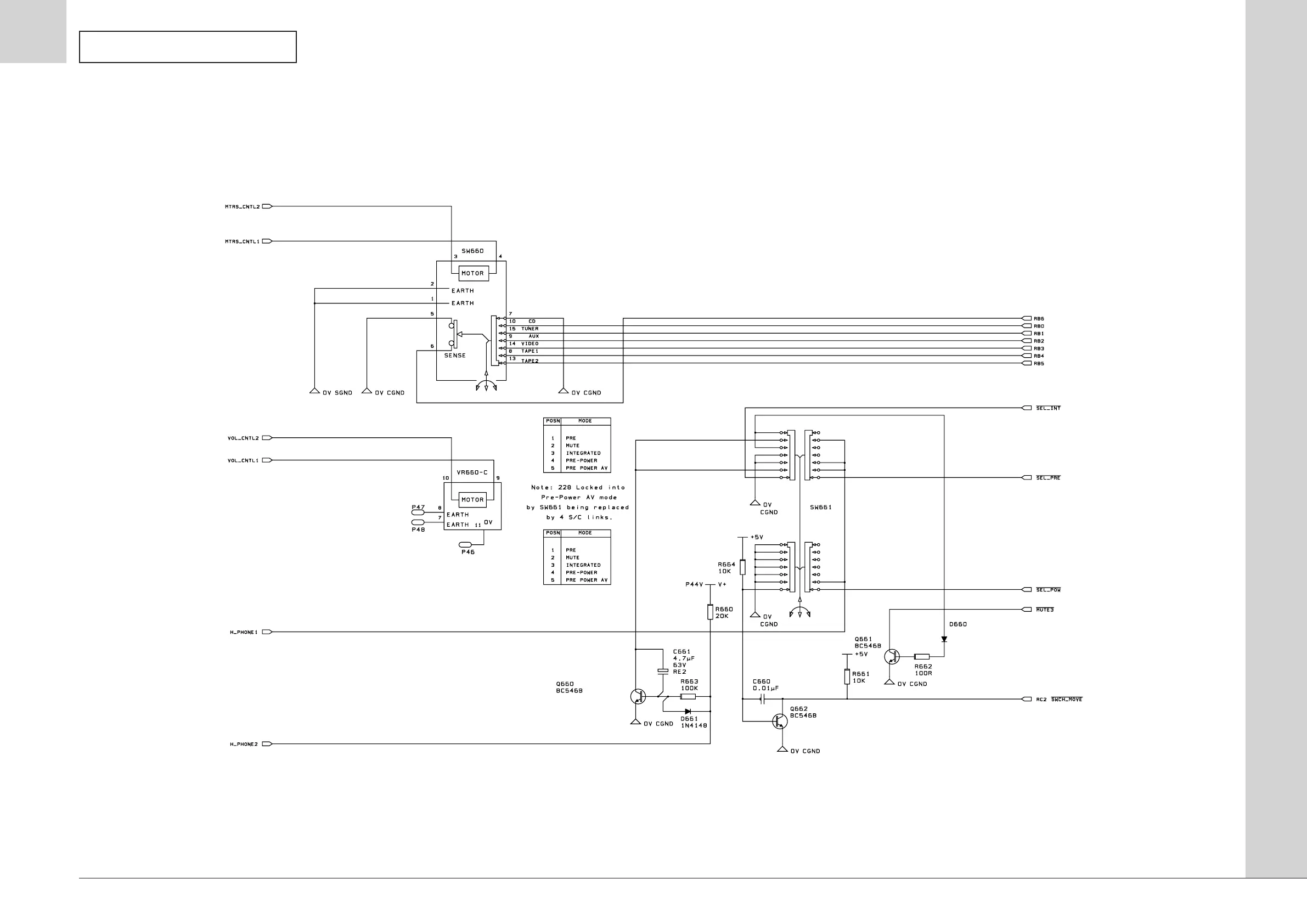
26.1
7.0 circuit schematics
7.10.1 Input interface schematic (SCH26701-04-04)
BZV86-2V0

Other manuals for Audiolab 8000S

Related product manuals