EasyManua.ls Logo

Bandit 2890SP - Self Propelled Fuse Relay

Bandit 2890SP
120 pages
Print Icon
To Next Page IconTo Next Page
To Next Page IconTo Next Page
To Previous Page IconTo Previous Page
To Previous Page IconTo Previous Page
Loading...
Bandit
65Copyright 12/17
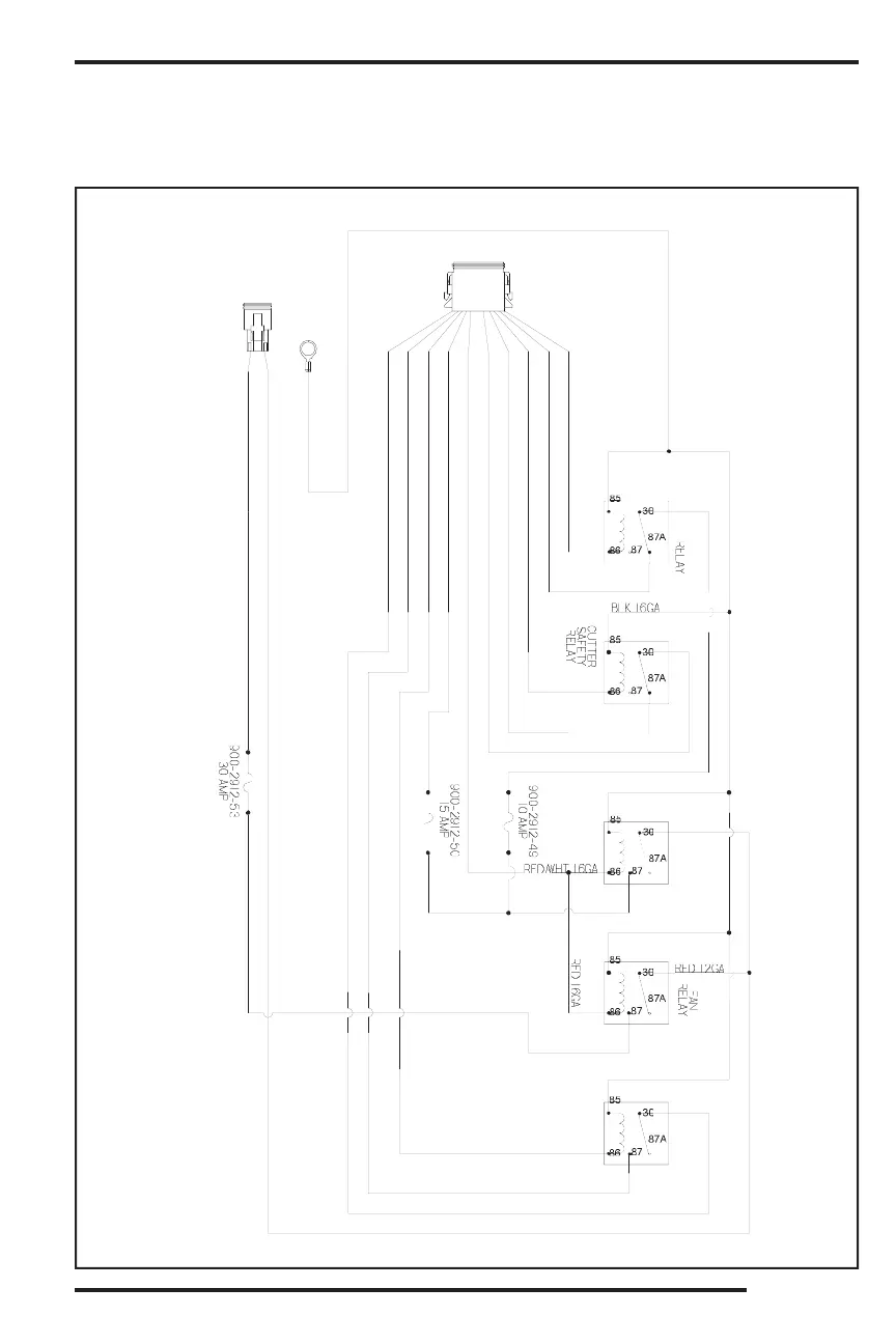
MODELS 2890SP/2900T
900-2905-84
TO MAIN
HARNESS
900-4913-45
TO GND
900-2909-35
TO PWR/FAN
HARNESS
BLK 14GA GND
2 RED 12GA MAIN PWR
1 RED 12GA FAN PWR
5 PNK 18GA BRAKE RELEASE
9 RED 18GA BRAKE RELEASE SOLENOID
10 YEL/RED 18GA CUTTER SAFETY
7 RED/BLK 14GA START SOLENOID
6 RED/BLK 14GA STARTER SOLENOID COMMON
4 RED/WHT 16GA KEY SWITCH ACTIVATION
8 RED 14GA COMMON
1 GRY 16GA E-STOP
3 PUR 16GA KILL SWITCH
2 PUR/BLK 16GA KILL SWITCH
BLK 16GA
BLK 16GA
BLK 16GA
BLK 16GA
BLK 16GA
BLK 16GA
PUR/BLK 16GA
**PUR 16GA**
GRY 16GA
RED 12GA
RED 12GA
RED 12GA
RED 12GA
RED 16GA
YEL/RED 18GA
RED/BLK 14GA
RED/BLK 14GA
RED/BLK 14GA
RED/BLK 14GA
RED 16GA
RED 16GA
RED 16GA
BRAKE RELEASE
POWER
RELAY
KILL SWITCH
RELAY
SELF PROPELLED FUSE RELAY
HARNESS - 992-8000-44
SPECIFIC SCHEMATIC FUNCTION MAY VARY DEPENDING
ON OPTIONS OR COMPONENT MANUFACTURER.
ELECTRICAL

Table of Contents

Related product manuals