EasyManua.ls Logo

Bandit 2890SP - Swing out Fuse Relay Harness

Bandit 2890SP
120 pages
Print Icon
To Next Page IconTo Next Page
To Next Page IconTo Next Page
To Previous Page IconTo Previous Page
To Previous Page IconTo Previous Page
Loading...
Bandit
66
Copyright 12/17
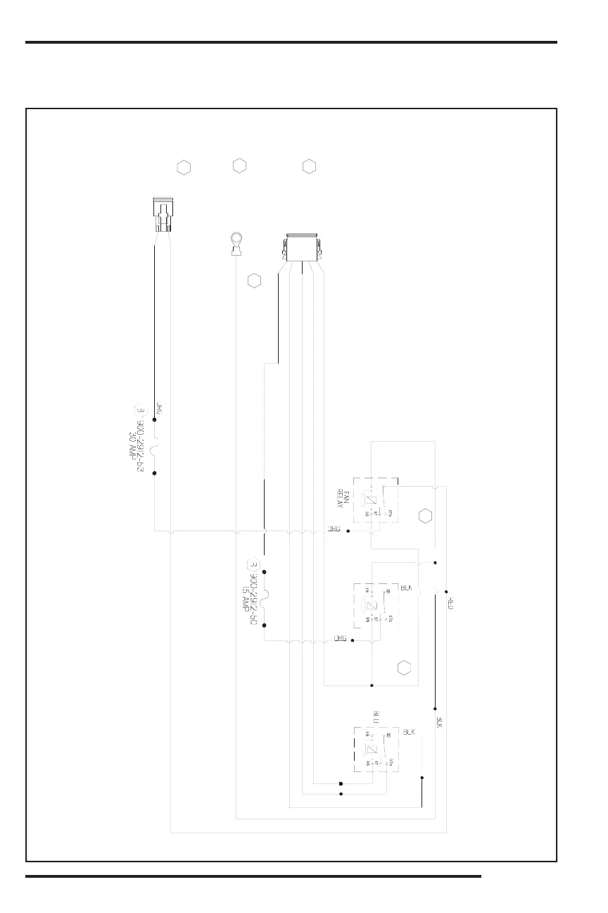
MODELS 2890SP/2900T
SWING OUT FUSE RELAY HARNESS - 992-8000-13
SPECIFIC SCHEMATIC FUNCTION MAY VARY DEPENDING
ON OPTIONS OR COMPONENT MANUFACTURER.
ELECTRICAL
3 RED/BLK 14GA STARTER SOLENOID COMMON
2 RED/WHT 16GA KEY SWITCH ACTIVASION
5 YEL/RED 16GA CUTTER HEAD SAFETY
4 RED/BLK 14GA STARTER SOLENOID
1 RED 16GA POWER OUT TO SWITCHES
2 RED 12GA MAIN POWER
1 RED 12GA FAN POWER
BLK 14GA GROUND
ORG
ORG
ORG
RED/WHT
BLU
WHT
POWER
RELAY
CUTTER
SAFTEY
RELAY
BLK
BLU
WHT
RED
RED
WHT
GRN
A
900-2918-73
W/900-2917-45
900-2918-73
W/900-2917-45
900-2918-73
W/900-2917-45
900-4913-45
TO GND
900-2909-35
2-SOCKET DTP
TO FAN
900-2910-00
8-SOCKET DT
TO
B
B
B
B
B
85
30
30

Table of Contents

Related product manuals