EasyManua.ls Logo

Baumer O200 - 3 Sensor in the IO-Link Communication Mode; Signal Path

Baumer O200
34 pages
Print Icon
To Next Page IconTo Next Page
To Next Page IconTo Next Page
To Previous Page IconTo Previous Page
To Previous Page IconTo Previous Page
Loading...
en_BA_O200_IO-Link_V1.docx 6/34 Baumer Electric AG
15.08.2018/ Frauenfeld, Switzerland
3 Sensor in the IO-Link Communication Mode
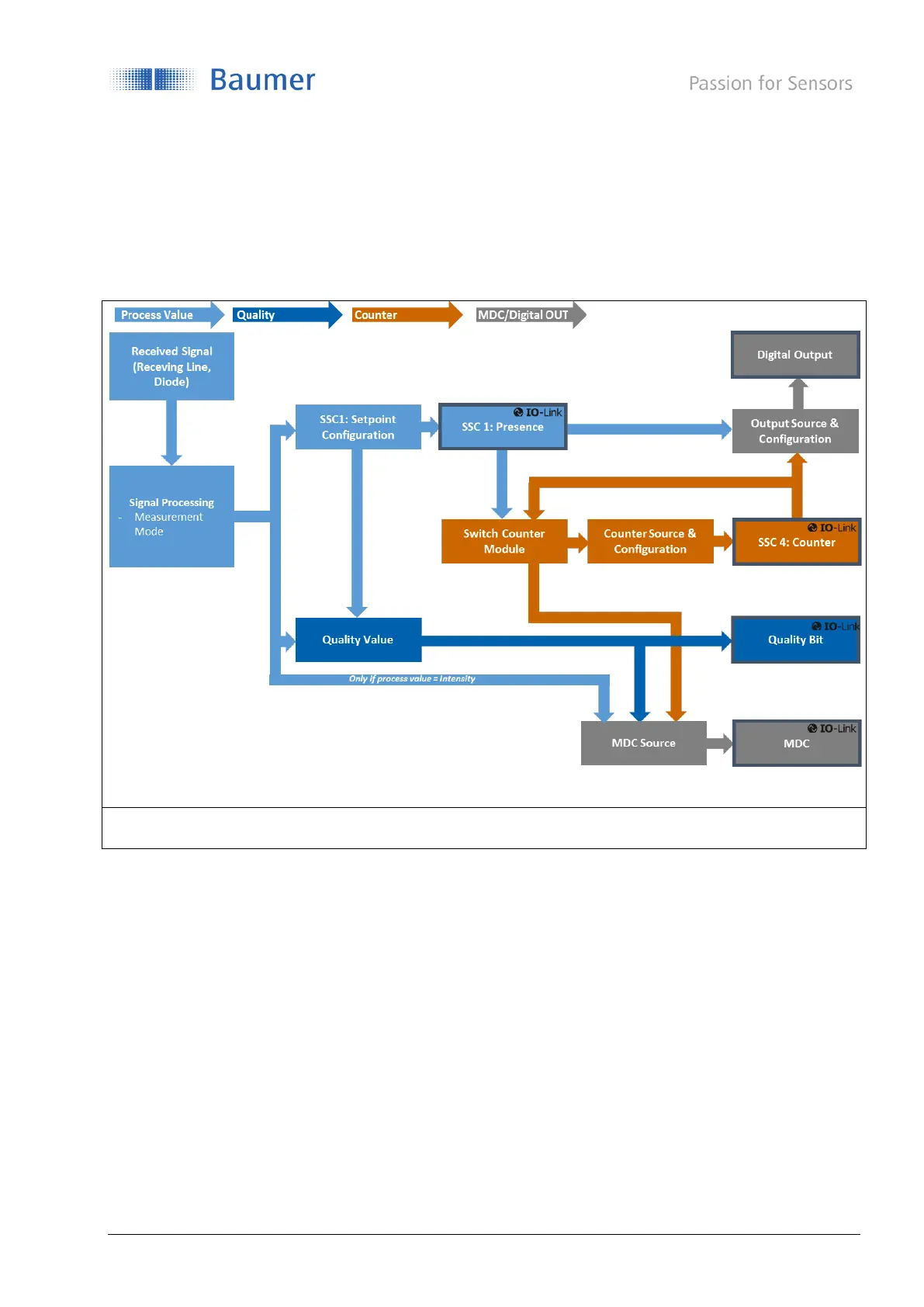
3.1 Signal Path
The signal path describes the rough position of a parameter in the signal processing chain. The path starts
with the measuring value in the top left corner and finishes either with a physical pin (top right) or as output
via the process data (bottom right).
Figure 3 Illustrates the signal path from raw data to an output either through a physical pin (top right) or as
output via the process data (bottom right)

Related product manuals