EasyManua.ls Logo

BEP 600-DCSM - Page 12

BEP 600-DCSM
34 pages
Print Icon
To Next Page IconTo Next Page
To Next Page IconTo Next Page
To Previous Page IconTo Previous Page
To Previous Page IconTo Previous Page
Loading...
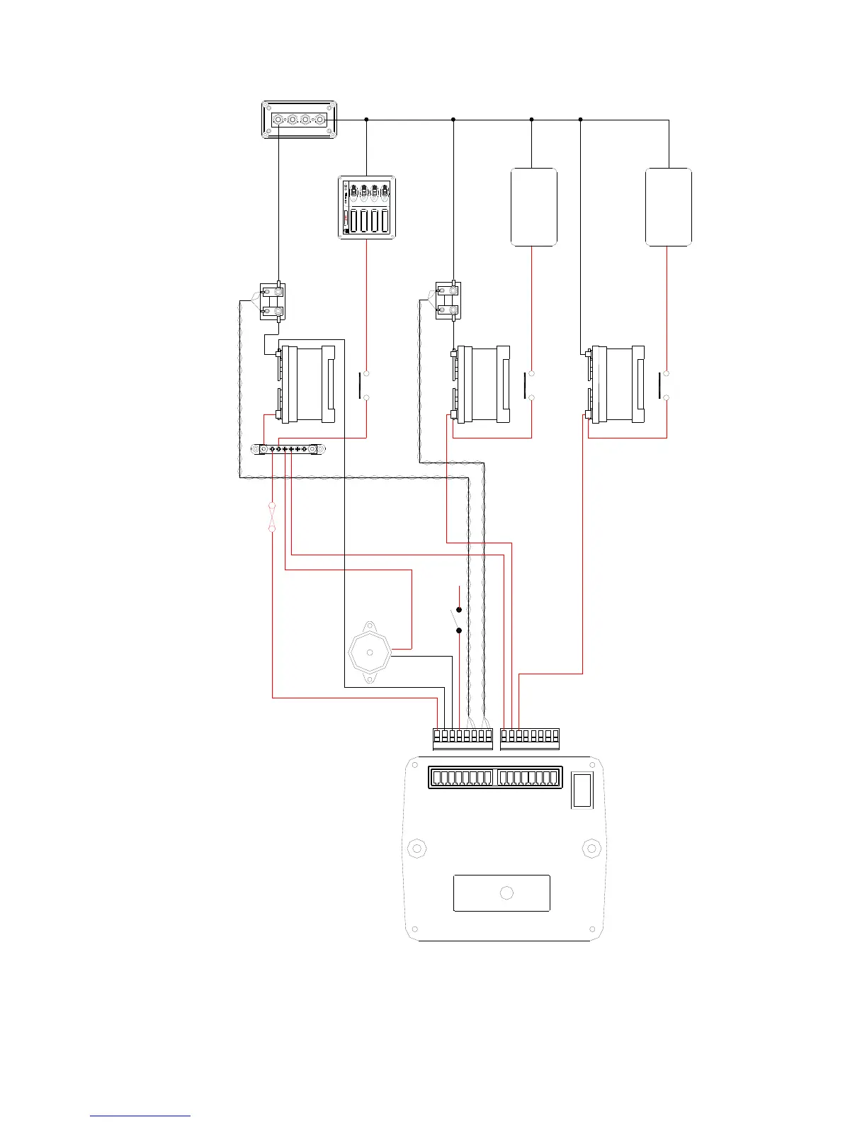
Chapter 2 Installation Page 12
DCM
A1
A2
A3
A4
A5
A6
A7
A8
B1
B2
B3
B4
B5
B6
B7
B8
ISOLATOR
SWITCH
1A FUSE
BACKLIGHTING
INPUT
HOUSE BATT
+
-
START BATT
+
-
AUX BATT
+
-
ISOLATOR
SWITCH
ISOLATOR
AUX LOADS
ENGINE
A5
A6
A7 A8
SWITCH
SHUNT
(SUPPLIED)
SHUNT
(OPTIONAL)
PLEASE NOTE: IT IS IMPORTANT TO USE
SCREENED 'TWISTED PAIR' CABLE (MINIMUM
SIZE 0.25mm) BETWEEN SHUNT AND METER. THIS
WILL MINIMISE THE EFFECTS OF EXTERNAL
INTERFERANCE ON THE UNIT
NEG BAR
(POS & SHIELD)
(NEG)
(POS & SHIELD)
(NEG)
POS BUS
HOUSE LOADS
EXTERNAL
ALARM