EasyManua.ls Logo

BigDog trooper - Electrical

BigDog trooper
49 pages
Print Icon
To Next Page IconTo Next Page
To Next Page IconTo Next Page
To Previous Page IconTo Previous Page
To Previous Page IconTo Previous Page
Loading...
122832 7-1 REV A
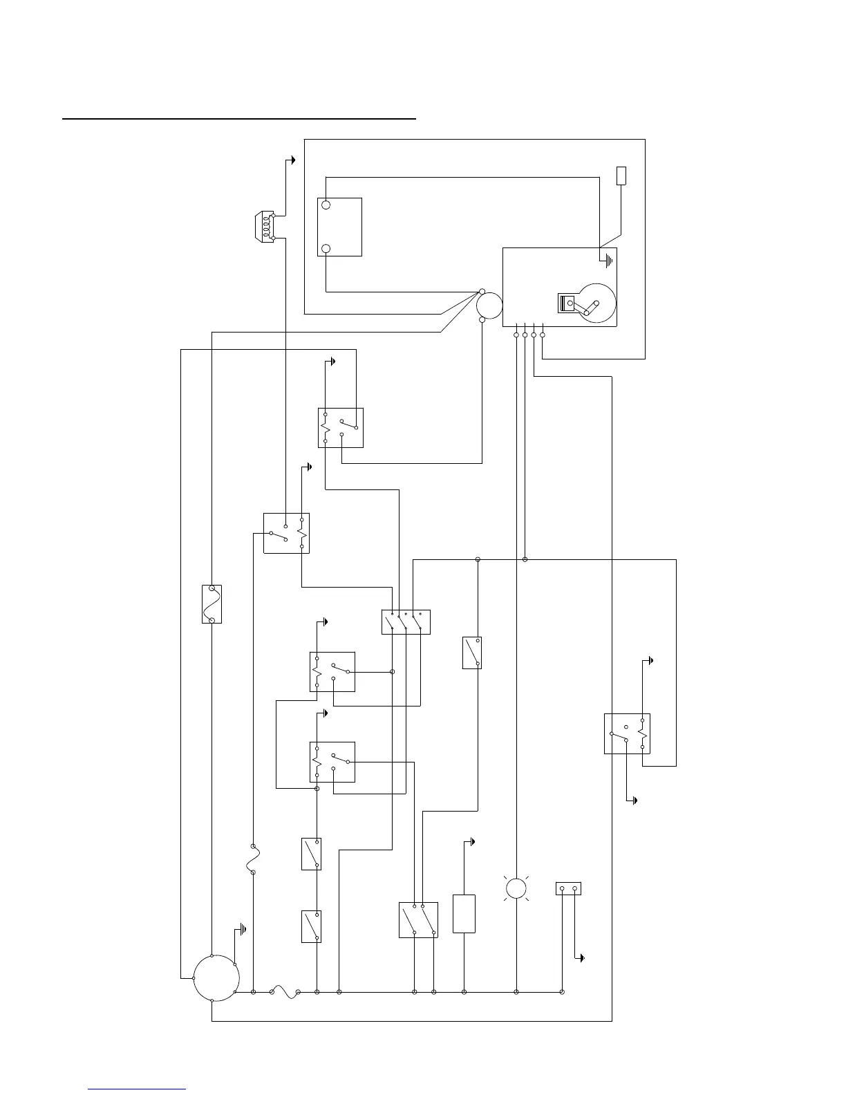
ELECTRICAL
Electrical Schematic – Kawasaki 48"/52"/60"
ORG(18)
ORG(18)
ORG(18)
BATTERY
-
+
RED(4)
RED/BLK (18)
PUR (12)
CLUTCH
RELAY
85 86
87
87a
30
KILL
RELAY
BLK (18)
BLK (18)
85
86
87
87a
30
RED/BLK (18)
IGNITION
SWITCH
R
G
B
S
K
BLK (18)
ORG (14)
30A MASTER FUSE
RED/BLK (18)
RED (12)
RED (12)
OIL PRESS
FUEL SOL
ENG KILL
CHARGE
ENGINE
GROUND
SPLICE
BLK (12)
BLK (18)
START
RELAY
85 86
87
87a
30
CLUTCH
ORG/RED (16)
BLK (16)
BLK (18)
ORG (16)
BRN (18)
OIL
PRESS
ORG (18)
YEL/BLK (18)
BRN (18)
HOUR
METER
BLK (18)
15A
10A
ORG (14)
ORG (16)
ORG (16)
AUX
BLK (16)
NEUTRAL
SWITCH
NEUTRAL
SWITCH
NEUTRAL
START
RELAY
85 86
87
87a
30
NEUTRAL
KILL
RELAY
85 86
87
87a
30
CLUTCH
SWITCH
A
B
C
PARK BRAKE
SWITCH
OPC
SWITCH
TAN(18)
ORG(18)
ORG (18)
ORG/RED (18)
ORG/GRN (18)
ORG (18)
ORG/GRN (18)
ORG/GRN (18)
TAN/RED (18)
TAN/RED (18)
TAN (18)
GRA (18)
GRA/GRN (18)
ORG (18)
BLK (18)
BLK (18)

Related product manuals