EasyManua.ls Logo

BigDog trooper - Electrical Schematic - Kohler 52;60

BigDog trooper
49 pages
Print Icon
To Next Page IconTo Next Page
To Next Page IconTo Next Page
To Previous Page IconTo Previous Page
To Previous Page IconTo Previous Page
Loading...
REV A 7-2 122832
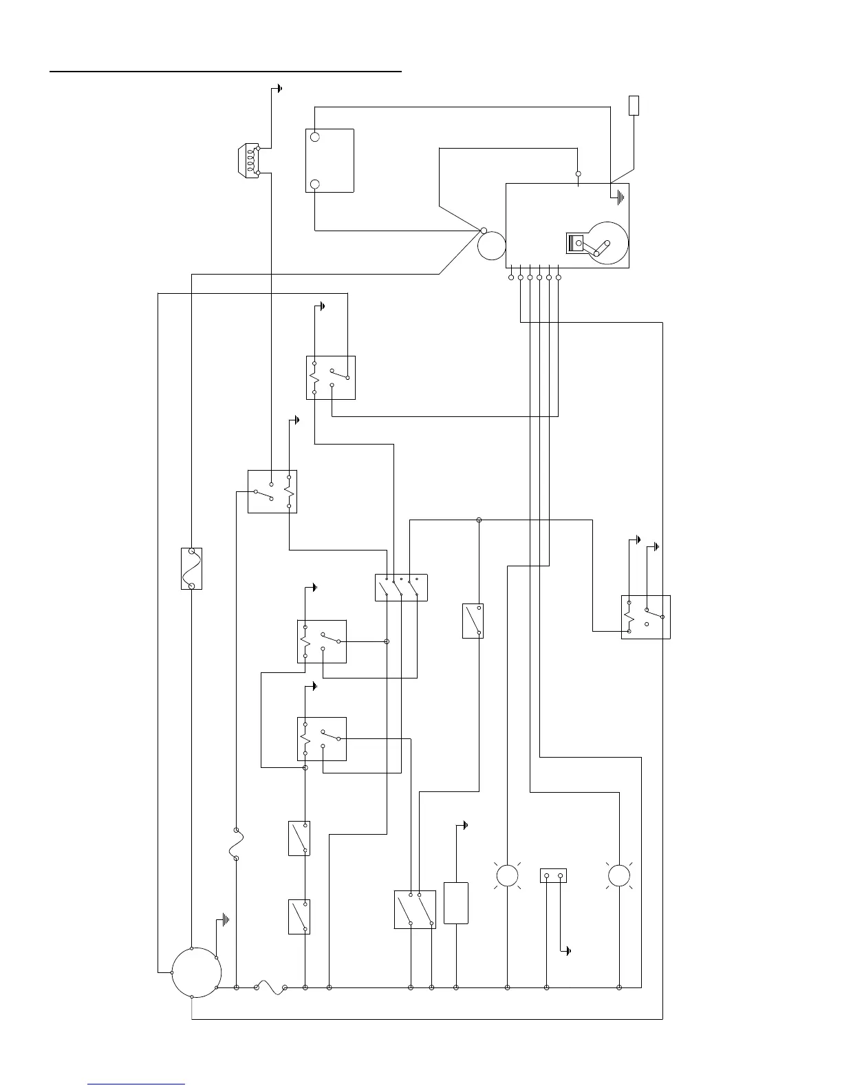
Electrical Schematic – Kohler 52"/60"
BATTERY
-
+
RED(4)
RED/BLK (18)
CLUTCH
RELAY
85
86
87
87a
30
RED/BLK (18)
PUR (12)
1
2
3
4
5
6
KILL
RELAY
BLK (18)
BLK (18)
IGNITION
SWITCH
R
G
B
S
K
BLK (18)
ORG (14)
30A MASTER FUSE
RED/BLK (18)
RED (12)
RED (12)
BLK (18)
START
RELAY
85 86
87
87a
30
CLUTCH
ORG/RED (16)
BLK (16)
BLK (18)
ORG (16)
BRN (18)
OIL
PRESS
ORG (18)
YEL/BLK (18)
BRN (18)
ORG (18)
HOUR
METER
BLK (18)
15A
10A
ORG (14)
ORG (16)
ORG (16)
AUX
BLK (16)
NEUTRAL
SWITCH
NEUTRAL
SWITCH
NEUTRAL
START
RELAY
85 86
87
87a
30
NEUTRAL
KILL
RELAY
85 86
87
87a
30
CLUTCH
SWITCH
A
B
C
PARK BRAKE
SWITCH
OPC
SWITCH
TAN (18)
ORG (18)
ORG (18)
ORG (18)
9 ORG (18)
ORG/RED (18)
ORG (18)
ORG (18)
ORG/GRA (18)
ORG/GRA (18)
TAN/RED (18)
TAN/RED (18)
TAN (18)
GRA (18)
GRA/GRN (18)
ORG (18)
BLK (18)
BLK (18)
---
ENG KILL
MIL LIGHT
12-VDC
OIL PRESSURE
START
ENGINE
GROUND
SPLICE
BLK (12)
CHARGE
MIL
LIGHT
YEL/BLU (18)
ORG (16)
85 86
87
87a
30
A
B
1
5
8
4
12
1
2

Related product manuals