EasyManua.ls Logo

Binder FDL 115 - Page 25

Binder FDL 115
75 pages
Print Icon
To Next Page IconTo Next Page
To Next Page IconTo Next Page
To Previous Page IconTo Previous Page
To Previous Page IconTo Previous Page
Loading...
FDL (E2.1) 05/2016 page 25/75
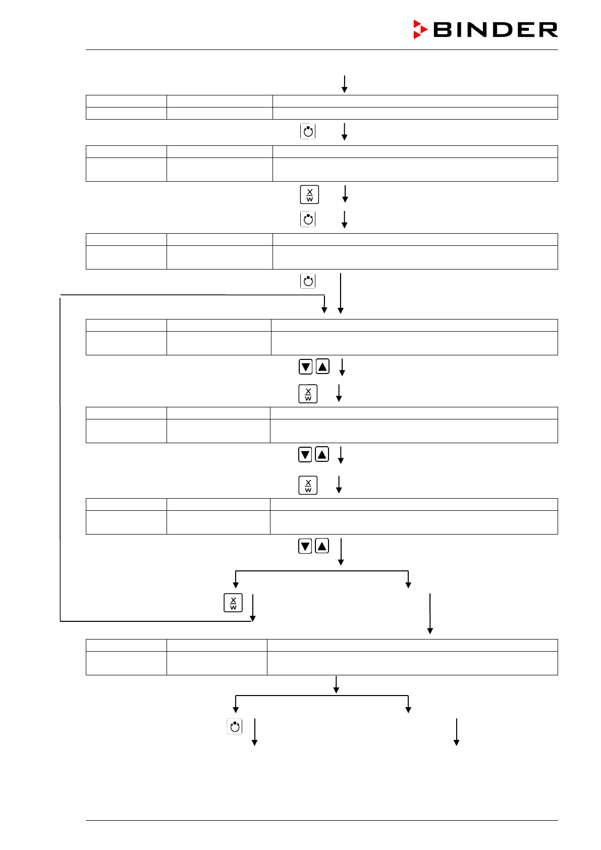
Display 1 shows
0000
Display 2 shows
Shiftpt.
(no function)
Press program key
Display 1 shows
0000
Display 2 shows
Shiftpt. 1
(selection of the shift point)
(actual shift point: 1)
Select the shift point (1 up to 4) with key
Value is shown in display 2.
Press program key
Display 1 shows
e.g. --.--
(time of the selected shift point)
Display 2 shows
S1: --:--
(actual selection of the shift point: S1)
(actual setting: shift point not programmed)
Press program key
Display 1 shows
--.--
(time of the selected shift point)
Display 2 shows
Time --:--
(entry of the time of the selected shift point)
(actual setting: shift point not programmed)
Enter the time (hh:mm) using arrow keys
Value is shown in display 2.
Press key
Display 1 shows
0000
Display 2 shows
Ch1 = SP2: Off
(entry of the state of channel 1)
(actual setting: Off)
Enter the state of channel 1
(On or Off) using arrow keys
Setting is shown in display 2.
Press key
Display 1 shows
0000
Display 2 shows
Channel 2: Off
(entry of the state of channel 2)
(actual setting: Off) (no function)
Enter the state of channel 2
(On or Off) using arrow keys
Setting is shown in display 2.
Press key
Press key EXIT
Display 1 shows
e.g., 08.30
(time of the selected shift point)
Display 2 shows
S1: 08:30 - -
(actual selection of the shift point: S1)
(actual setting: time 08.30, channels Off)
Press program key
Press key EXIT twice
Select the next shift point Select the next day of the week
To exit the menu, press several times key EXIT or wait for 120 seconds. Controller returns to normal
display.

Table of Contents

Related product manuals