EasyManua.ls Logo

Bitzer VARIPACK FDU+6 - Page 113

Bitzer VARIPACK FDU+6
128 pages
Print Icon
To Next Page IconTo Next Page
To Next Page IconTo Next Page
To Previous Page IconTo Previous Page
To Previous Page IconTo Previous Page
Loading...
CB-100-2 113
4321 876
5
13
1211
109
14
15
16
17
18 19 20
21 22 23 24 25 26 27 28 29
F2
L1
L2
L3
PE
F1
Q1
1
0
F17
230V
T1
F3 4A F
PE
S1
01
H1
K11
Y4
Y5
Y1
CR1
CR2
Y2 Y3 Y8
14/26/27
R9R1
F4 F21
K10
11
K10
11
...
UU
1 2
Signal
Not in use
GND
Signal
GND
PTC-2
Signal
Signal
GND
Signal
GND
+24V Signal
DATA+
DATA-
GND
5 6 7 9 10 1213 1516 20 21 2223
SE-i1
S2
GND
+24V Signal
3 4
PTC-1
8
GND
11
+5V Signal
14
Signal
GND
1819
+5V Signal
17
Oil flow
OLC/
Oil stop
Mot.
PTC
Toil/
Tdis
Taux Pdis Psuc COM2
N PEL
NC
CNO
DATA+
DATA-
GND
COM1
COM3
L1
L2
L3
B6
F5
P>
F6
P<
R2
P
B7
P
R10
2
3
1
2
3
1
F7
B1
K4
43
K4T
44
...
L1L2
L3
PE
X12
1 2 3 4 5 6
X13
VARIPACK
(N1)
X11
X10
Analog I/O
REF
Safety circuit: STO
U
(M1)
V
(M2)
W
(M3)
Dig. Inputs
Output
Dig. Inputs
Input
PW
Y
3
4
5
M1*
X14
43
Ready
4
3
Run
K11
17
1 2 3 4 5 6
1 2 3 4 5 6
1 2 3 4 5 6
K11
17
B2
H11
K10
*Individueller Anschluss je nach gewählter Motorvariante und Auslegung.
*Individual connection depending on chosen motor version and design.
Details zum Anschluss siehe Innenseite des Verdichter-Anschlusskastens.
Details concerning connections see inside the terminal boxof the compressor.
K10
11
K10
11
K10
11
K10
11
F12
P<
...
/29
13/28
6/7
R2
4 .. 20 mA
0 .. 10 V
B1
DI4 (pc1->2)
DI5 (Reset)
DI6 (Detection)
DO3 (Comp. 2)
+24 V Output
0 V
0 V
DI1 (Start)
DI2 (Force)
DI3 (p01->2)
+24 V Input
0 V Input
(mA/p0) AI1
(V/pc) AI2
(Fan) AO1
AO2
+10 V
-10 V
Input A
Common
Input B
Common
Status A
Status B
Relay 1B
Relay 1A
Relay 2B
Relay 2A
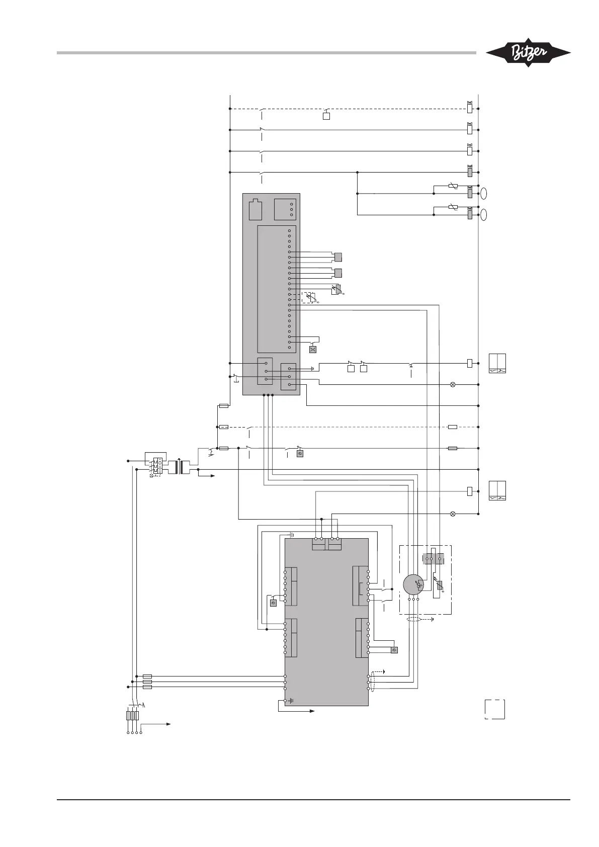
Fig.19: Schéma de principe compresseurs HS.53 .. HS.74, partie 1

Table of Contents

Related product manuals