EasyManua.ls Logo

BMW Z3(E36/7) - Page 247

BMW Z3(E36/7)
367 pages
Print Icon
To Next Page IconTo Next Page
To Next Page IconTo Next Page
To Previous Page IconTo Previous Page
To Previous Page IconTo Previous Page
Loading...
01/01
6450.6b
2001
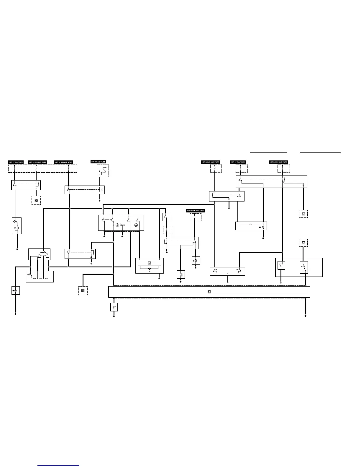
M VERSIONS
P97
AUXILIARY FUSE
BOX
K21
NORMAL SPEED
RELAY
S36
TEMPERATURE
SWITCH
K22
HIGH SPEED
RELAY
6450.6-07
6450.6-07
6450.6-07
F16
5A
F48
40A
A6000
ENGINE
CONTROL
MODULE (DME)
6450.6-07
P90
FRONT POWER
DISTRIBUTION
BOX
P90
FRONT POWER
DISTRIBUTION BOX
F16
5A
M9
AUXILIARY FAN
MOTOR
6450.6-07
P90
FRONT POWER
DISTRIBUTION BOX
K19
COMPRESSOR
CONTROL RELAY
6450.6-06
F39
7.5A
F16
5A
Y2
AIR CONDITIONING
COMPRESSOR
6450.6-06
A6000
ENGINE CONTROL
MODULE (DME)
6450.6-06
K4
BLOWER RELAY
6450.6-04
F20
30A
S220
AIR CONDITIONING/
RECIRCULATING
SWITCH ASSEMBLY
43
R11
BLOWER
RESISTORS
6450.6-04
S75
BLOWER
SWITCH
6450.6-04
M30
BLOWER MOTOR
6450.6-04
1
2
5
8
S221
EVAPORATOR
CONTROLLER
3
A2w
INSTRUMENT
CLUSTER
6450.6-04
B14
EVAPORATOR
TEMPERATURE
SENSOR
6450.6-05
26
X18349
X18350
7 X18349
M111
FRESH AIR
RECIRCULATION
MOTOR
6450.6-05
S531
TEMPERATURE
WHEEL SWITCH
6450.6-06
A605
FUSE HOLDER
F953
2A
S2
IGNITION SWITCH
6450.6-04
6450.6-06
6450.6-04
6450.6-06
K33a
AIR CONDITIONING
RELAY, MOTRONIC
6450.6-04
6
Y4z
WATER VALVE
6450.6-05
B9
INTERMEDIATE
PRESSURE
SWITCH
B8y
PRESSURE
SWITCH
5 X18350
B9508
PRESSURE
SWITCH
6450.6-07 6450.6-07
NOT USED
6450.6-07
6450.6-07
AUXILIARY FAN
K104
AIR CONDITIONING
RELAY/AUXILIARY
WATER PUMP
6450.6-06
F54
30A
P90
FRONT POWER
DISTRIBUTION
BOX
M37a
AUXILIARY WATER
PUMP
6450.6-06
A2w
INSTRUMENT
CLUSTER
6450.6-07
INTEGRATED HEATING AND CLIMATE CONTROL

Table of Contents

Other manuals for BMW Z3(E36/7)

Related product manuals