EasyManua.ls Logo

BMW Z3(E36/7) - Page 272

BMW Z3(E36/7)
367 pages
Print Icon
To Next Page IconTo Next Page
To Next Page IconTo Next Page
To Previous Page IconTo Previous Page
To Previous Page IconTo Previous Page
Loading...
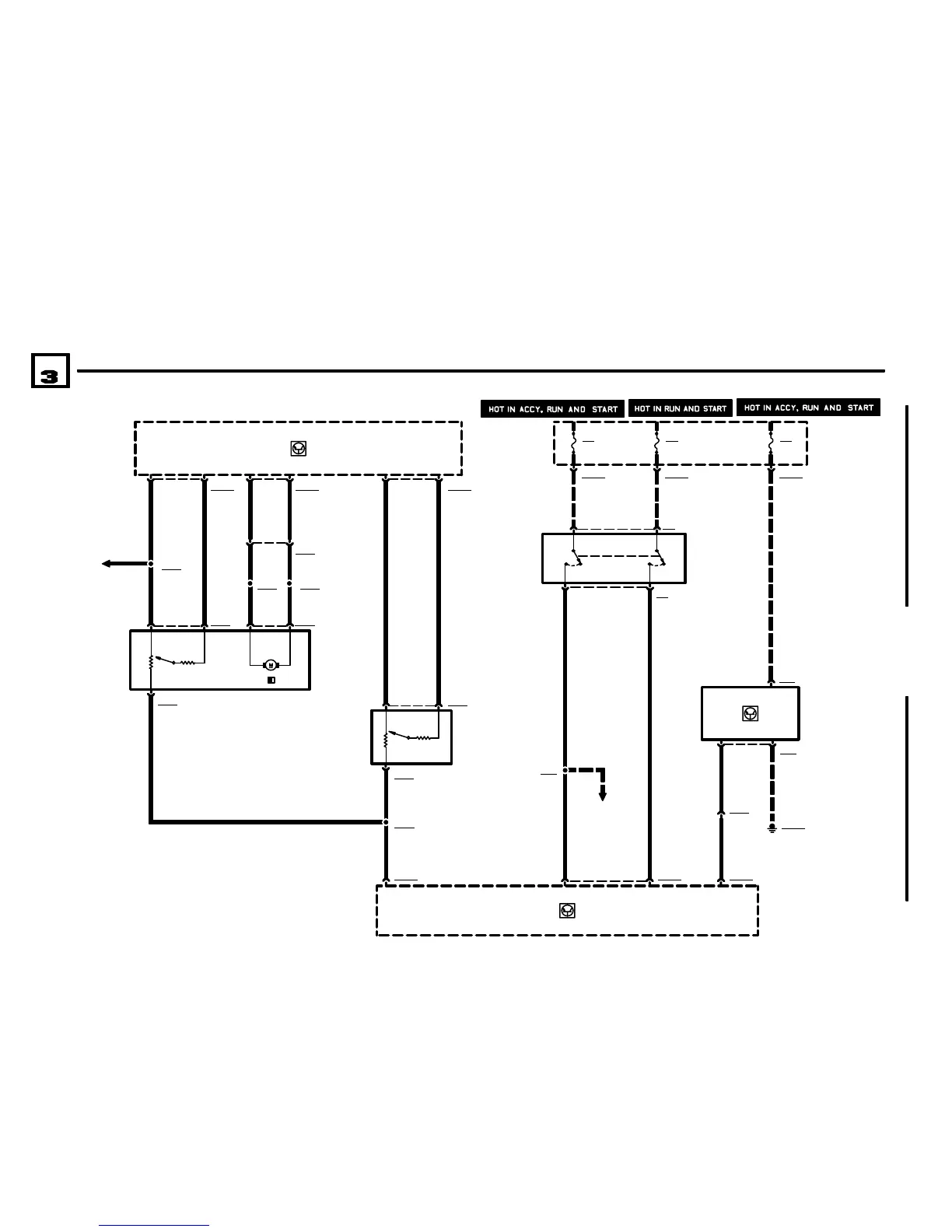
M VERSIONS
X5393
X60003
01/01
6571.0Ć
2001
02
2
A6000
ENGINE CONTROL
MODULE (DME)
BMBMWBMWBMW
Z3
CRUISE CONTROL (TEMPOMAT)
.5 WS
20
.5 BR
X6000323
3
1
21
2.5 RT
.5 RT/GE
2.5 WS
2914
R6252
THROTTLE
POSITION SENSOR
X6252
34 X60004
X783
24
2
.75 RT/GE
1 4 X78
FUSE DETAILS
0670.3
P90
FRONT POWER
DISTRIBUTION BOX
FUSE DETAILS
0670.3
.75 BL/RT
X181
BRAKE LIGHTS
6325.0
6
X1001632 X10018
S30
BRAKE LIGHT
SWITCH
1) BRAKE PEDAL
RELEASED
2) BRAKE PEDAL
DEPRESSED
3) BRAKE PEDAL
DEPRESSED
(TEST)
4) BRAKE PEDAL
RELEASED
(NORMAL)
.5 BL/RT
F46
15A
F13
5A
12
43
A6000
ENGINE CONTROL
MODULE (DME)
FUSE DETAILS
0670.3
28
F44
15A
1
S32
CLUTCH SWITCH
GROUND
DISTRIBUTION
0670.4
X10010
X121
3
X60001
X5392
X60003
X6475
.5 BR
1
.5 VI
10
3
2
7
.5 BR
Y5392
ELECTRIC
THROTTLE MOTOR
X5286
ENGINE CONTROL
SYSTEM MSS54
(6CYLINDER S54
B32)
1210.27
.5 RT/GN
67 X6053
X5393
2.5 RT2.5 WS.5 RT/GN
20 X60002
2
X5285 X5284
2.5 RT2.5 WS
X6252
X10018
8 X6021
.5 SW/BL
.35 GR
.5 RT/GN
X121

Table of Contents

Other manuals for BMW Z3(E36/7)

Related product manuals