EasyManua.ls Logo

BMW Z3(E36/7) - Page 70

BMW Z3(E36/7)
367 pages
Print Icon
To Next Page IconTo Next Page
To Next Page IconTo Next Page
To Previous Page IconTo Previous Page
To Previous Page IconTo Previous Page
Loading...
X90631
2
2.5 BR
BM
BMW
BMWBMW
Z3
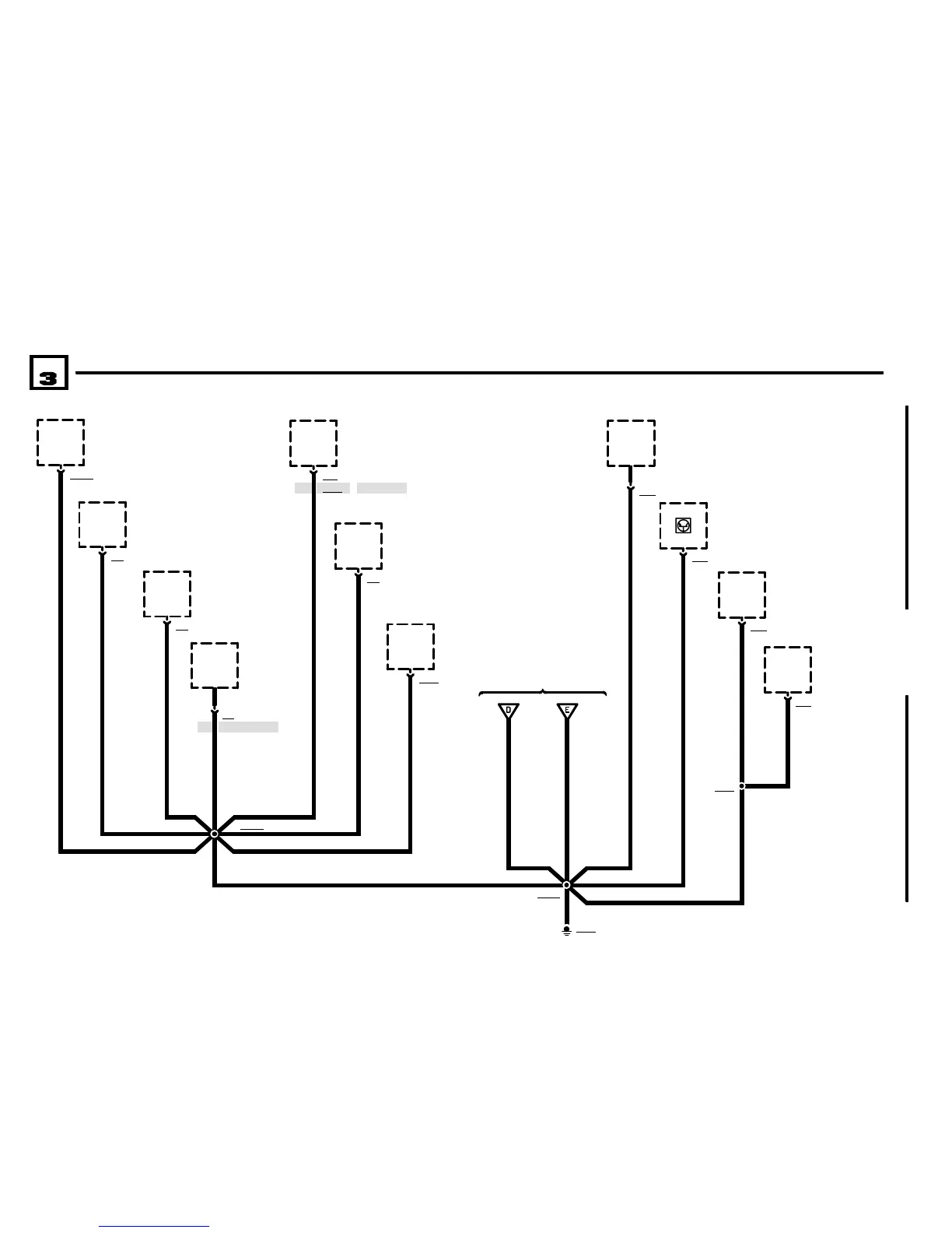
GROUND DISTRIBUTION
GROUND X9633
01/01
0670.4Ć
2001
10
X9633
X102624
K46
HIGH BEAM LIGHT
RELAY
.5 BR
X1112
B18
BRAKE FLUID
LEVEL SWITCH
.5 BR
X454
K48
LOW BEAM LIGHT
RELAY
X584
K4
BLOWER RELAY
.5 BR
X853
Y4z
WATER VALVE
X10024
4 BR
X11353
X3331
X2857
A51
WIPER/WASHER
MODULE
M3
WIPER MOTOR
2.5 BR1.5 BR
X504
K33a
AIR CONDITIONING
RELAY, MOTRONIC
.5 BR .5 BR
1.5 BR
X5098
K25
RIGHT PARK LIGHT/LICENSE
PLATE LIGHT RELAY
.5 BR
X5106
K26
LEFT PARK LIGHT
RELAY
0670.4-09
1.5 BR
X1107
.5 BR
1 BR
CANADA
M VERSIONS
X16024
K104
AIR CONDITIONING
RELAY/AUXILIARY
WATER PUMP
.5 BR.5 BR
M VERSIONS
M VERSIONS
WITH DSC

Table of Contents

Other manuals for BMW Z3(E36/7)

Related product manuals