EasyManua.ls Logo

BMW Z3 E37 1998 - Page 105

BMW Z3 E37 1998
347 pages
Print Icon
To Next Page IconTo Next Page
To Next Page IconTo Next Page
To Previous Page IconTo Previous Page
To Previous Page IconTo Previous Page
Loading...
paragon.myvnc.com
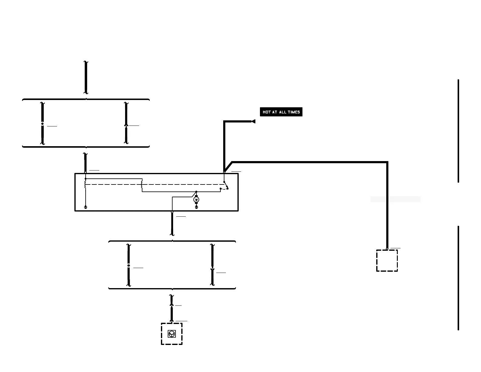
6CYLINDER16 RT
04/99
1240.0Ć
1998
01
2.5 SW/GE
M6510
STARTER
3050
30h
POWER
DISTRIBUTION
0670.2
25 RT
G6509
GENERATOR
B+
1230.0
X6509
X6510
10 RT
X6511
2.5 SW/GE 2.5 SW/GE
X6512
6CYLINDER 4CYLINDER
2.5 SW/GE
2.5 SW/GE
3131
26 X6091
2.5 SW/GE
X6810
.5 SW/GE
.75 SW/GN .5 SW/GN
6CYLINDER 4CYLINDER
.5 SW/GN
25 X6091
.75 SW/GN
X6420
15 X20
12 X10182
A104
BODY
ELECTRONICS
CONTROL MODULE
(ZKE IV)

Related product manuals