EasyManua.ls Logo

BMW Z3 E37 1998 - Page 150

BMW Z3 E37 1998
347 pages
Print Icon
To Next Page IconTo Next Page
To Next Page IconTo Next Page
To Previous Page IconTo Previous Page
To Previous Page IconTo Previous Page
Loading...
paragon.myvnc.com
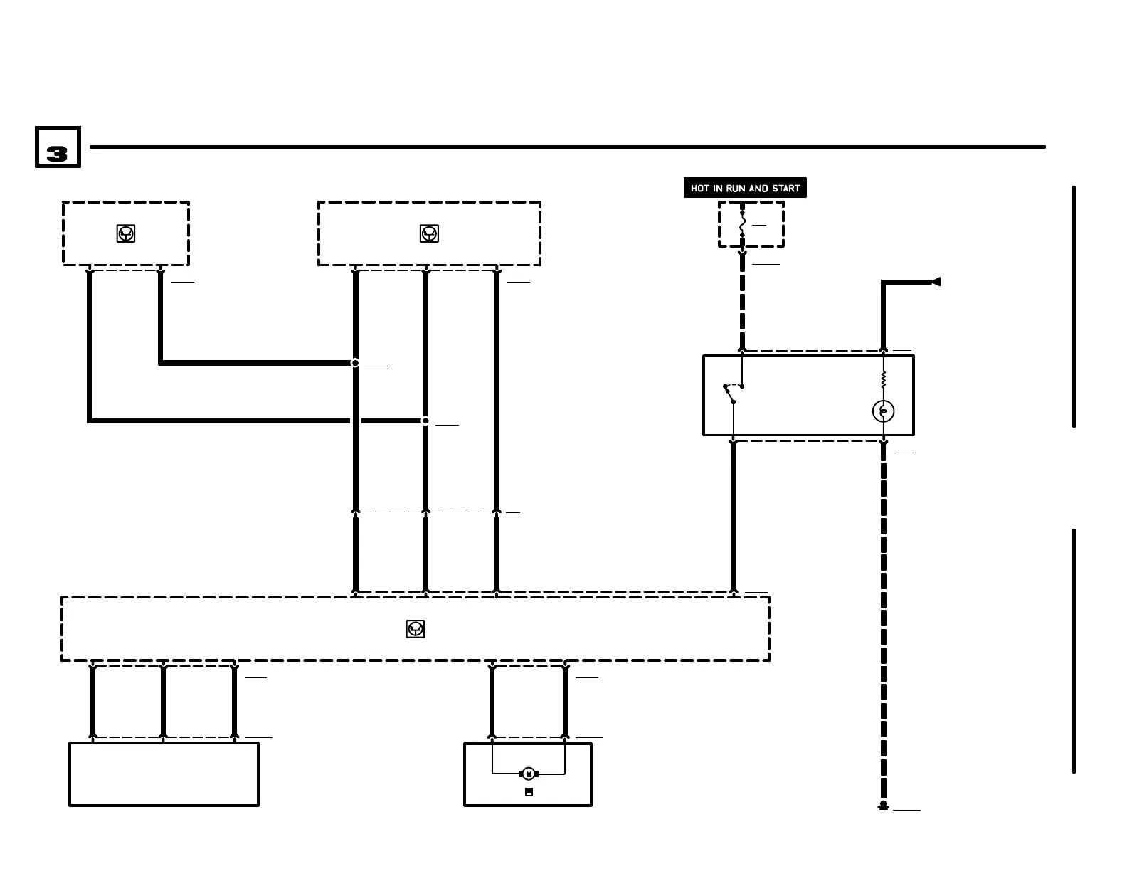
SLIP CONTROL (ABS/ASC)
4CYLINDER
BM
BMW
BMWBMW
Z3
04/99
3450.1Ć
1998
03
5
P90
FRONT POWER
DISTRIBUTION BOX
.5 GR/RT
S6
ASC SWITCH
1) OFF
2) ON
6
.35 SW
A52
SLIP CONTROL
MODULE
(ABS/ASC)
X521
4
6
39 X1170
FUSE DETAILS
0670.3
2 X521
LIGHT SWITCH
DETAILS
6300.0
58g
GROUND
DISTRIBUTION
0670.4
.5 BL/VI
7
.35 GE
A8500
TRANSMISSION
CONTROL MODULE
(EGS)
8685 X8500
A6000
ENGINE CONTROL
MODULE (DME)
8586
.35 SW .35 GE .35 GE .35 SW
79
X6000
.5 SW/WS
X7845
X7846
.35 GE .35 SW
2 X20
1
37
9
2 X10017
CAN LOWCAN HIGH
12
F21
5A
X18170
.5 WS/GN
98 30 X1170
13 2 12
3 1 X1652
X10239
.5 WS/BR .5 WS/RT .5 WS/GE
R31
AUXILIARY
THROTTLE
POSITION SENSOR
2.5 SW/GN/GE 2.5 SW/BR/GE
X10094
M93
AUXILIARY
THROTTLE
POSITION MOTOR
(ADS)

Related product manuals