EasyManua.ls Logo

BMW Z3 E37 1998 - Page 67

BMW Z3 E37 1998
347 pages
Print Icon
To Next Page IconTo Next Page
To Next Page IconTo Next Page
To Previous Page IconTo Previous Page
To Previous Page IconTo Previous Page
Loading...
paragon.myvnc.com
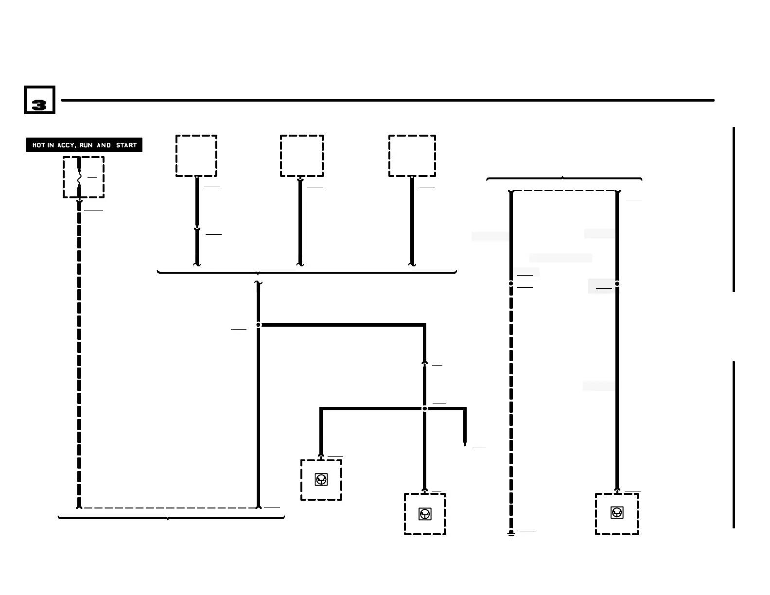
.5 GN/BL
.5 GN/BL
X6459
1.5 BR/OR
BM
BMW
BMWBMW
Z3
DATA LINK
DATA LINK CONNECTOR, PINS 4, 12, 18, AND 19
04/99
0670.5Ć
1998
04
D+
12 X6002
D100
DATA LINK
CONNECTOR
25 X20
3 X400
X7509
G6509
GENERATOR
1.5 BL
.5 BL
.5 BL
.5 BL
X8004
X213
.75 BL
A2w
INSTRUMENT
CLUSTER
6 X17
.5 BL
D100
DATA LINK
CONNECTOR
18 X6002
60 X6000
A6000
ENGINE CONTROL
MODULE (DME)
19
X6454
GROUND
DISTRIBUTION
0670.4
.75 WS/GN
X6860
X6463
9 X6091
1.5 BL
TELEPHONE
CONNECTOR
FUSE DETAILS
0670.3
4
24 X10018
P90
FRONT POWER
DISTRIBUTION BOX
F42
5A
2 X6524
G6509
GENERATOR
D+
Z3 ROADSTER
6CYLINDER
6CYLINDER
1.5 BR
4CYLINDER
1.5 BL
1.5 BL
G6509
GENERATOR
D+
X7509
D+
1.5 BL
M ROADSTER
A52
SLIP CONTROL
MODULE
(ABS/ASC)
24 X1175
.75 BL
M ROADSTER
WITH ASC

Related product manuals