EasyManua.ls Logo

BMW Z3 E37 1998 - Page 79

BMW Z3 E37 1998
347 pages
Print Icon
To Next Page IconTo Next Page
To Next Page IconTo Next Page
To Previous Page IconTo Previous Page
To Previous Page IconTo Previous Page
Loading...
paragon.myvnc.com
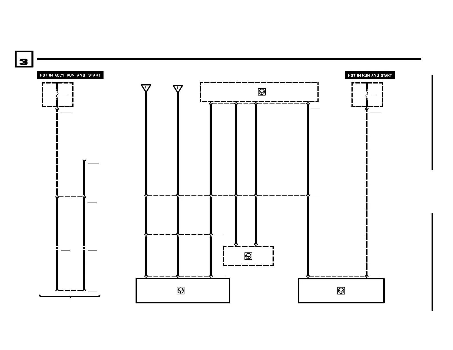
ENGINE CONTROL SYSTEM MS41.1 (6CYLINDER M52/S52)
X17
OBD II DIAGNOSIS
04/99
1210.17Ć
1998
04
46
X6000
11
.5 GE/RT .5 GN/BL.5 GN/RT
5120
.5 GR
.5 WS/VI/GE
D100
DATA LINK
CONNECTOR
1210.17-05 1210.17-06
A6000
ENGINE
CONTROL
MODULE (DME)
42
.5 VI/GN
X6868
.5 GR/WS .5 BR/SW
P90
FRONT POWER
DISTRIBUTION BOX
F42
5A
FUSE DETAILS
0670.3
24
X10018
8
X6031
4
6 7 5
7 X19527
D110
OBD II
CONNECTOR
.5 WS/VI/GE
23 1
1 2 3
.5 WS/VI/GE
.5 GE/RT .5 GN/BL.5 GN/RT .5 GR.5 GR/WS .5 BR/SW
X1613 16
B65
FUEL TANK
PRESSURE
SENSOR
1 2 3
.5 GE/RT.5 GR/WS .5 BR/SW
1
B6247
CHARCOAL
FILTER SHUT
OFF VALVE
A2w
INSTRUMENT
CLUSTER
X19528
DDS + DDS DDSS
X6002
X8103
.5 VI/GN
BM
BMW
BMWBMW
Z3
X6501
X6031
P90
FRONT POWER
DISTRIBUTION BOX
F13
5A
FUSE DETAILS
0670.3
6
X10016
2 X6247

Related product manuals