EasyManua.ls Logo

Bosch CA Series - UPM Sequence of Operation

Bosch CA Series
48 pages
Print Icon
To Next Page IconTo Next Page
To Next Page IconTo Next Page
To Previous Page IconTo Previous Page
To Previous Page IconTo Previous Page
Loading...
Installation, Operation, and Maintenance Manual
CA Series Heat Pumps - 8733851021 (2025/04) US
18 |
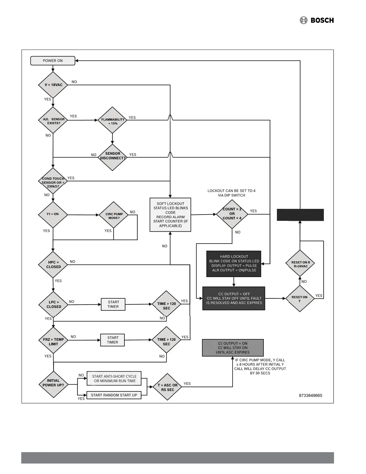
11.3 UPM Sequence of Operation
CLEARFAULTS
Figure 10 UPM Sequence of Operation Flowchart

Table of Contents

Related product manuals